Источники конфликтов и развития на Северном Кавказе
НАСТОЯЩИЙ МАТЕРИАЛ (ИНФОРМАЦИЯ) ПРОИЗВЕДЕН И РАСПРОСТРАНЕН ИНОСТРАННЫМ АГЕНТОМ ООО "МЕМО", ЛИБО КАСАЕТСЯ ДЕЯТЕЛЬНОСТИ ИНОСТРАННОГО АГЕНТА ООО "МЕМО".
"Кавказский узел" публикует доклад, подготовленный Кавказским центром проектных решений и посвященный анализу причин возникновения конфликтов и проблем возникновения и обеспечения устойчивого развития потенциальных точек экономического роста на Кавказе, а также их взаимосвязи и взаимного влияния.
Доклад Кавказского центра проектных решений
Доклад подготовлен в рамках реализации социально значимых проектов "Очаги экономического развития на Северном Кавказе: факторы роста, ограничения и проблемы мультипликации" и "Черкесский вопрос": национальное движение в современной России" на средства государственной поддержки, выделенные "Институтом общественного проектирования" в качестве гранта в соответствии с распоряжением Президента Российской Федерации от 02 марта 2011 года №127–рп "Об обеспечении в 2011 году государственной поддержки некоммерческих неправительственных организаций, участвующих в развитии институтов гражданского общества", а также "Сравнительный анализ политических стратегий локальных сообществ на Северном Кавказе: от модернизации и интеграции до криминализации и сецессии" и "Местное самоуправление на Северном Кавказе: структуры власти и механизмы распределения ресурсов" на средства государственной поддержки, выделенные в качестве гранта Институтом общественного проектирования по итогам VI Конкурса "Проблемы развития современного российского общества" в соответствии с распоряжением Президента Российской Федерации от 03 мая 2012 года №216–рп.
Авторы: Денис Соколов, Хабиб Магомедов, Николай Силаев.
Содержание
I. Северный Кавказ: отделить нельзя сохранить
- "Хвост машет собакой"?
- От изготовителей страхов до прорабов модернизации
- Ислам и терроризм: почему вместе?
- Токсичные инвестиции и структура рынков на Северном Кавказе
- Многоукладная экономика
- Главный ресурс – люди, а не деньги и оборудование
- Модернизация – не идеологический вектор, а комплекс мер по предотвращению хаоса
- Элементы институционального анализа
- Бронированный лексус – плохой транспорт для предпринимателя
- Рынки-паразиты
II. Институциональные источники насилия
- Сельское общество и формирование насильственных практик
- Вытеснение или замещение: джамаат вместо колхоза
- Приусадебная экономика и "одноэтажная" городская промышленность
- Обувной кластер
- Мясной кластер
- Овощи и фрукты
- Городская экономика – ключ к земельной реформе
- Экономику создают горожане
- Земельная реформа + модернизация = огораживание?
- Города как драйверы развития
- Что хорошо для Москвы
- Нижнее Казанище: земельная реформа + урбанизация
IV. Может ли Северный Кавказ стать "внутренней Турцией"
I. Северный Кавказ: отделить нельзя сохранить
Доклад основан на полевых исследованиях в Ставропольском крае 1, Дагестане, Чеченской Республике, Северной Осети – Алании, Карачаево-Черкесии и Кабардино-Балкарии 2. Использованы так же доклады, подготовленные для круглого стола "Равнина перед горами на Северном Кавказе: люди и институты", проведенного 26 марта 2012 года в Общественной Палате РФ 3, материалы исследований по "черкесскому вопросу" в рамках гранта ИНОП.
"Хвост машет собакой"?
(Кавказская политика – авангард внутренней политики Российской Федерации)
Набор ключевых слов, которые всплывают при упоминании Северного Кавказа у среднего россиянина, сформирован и событийным рядом, и его медийным отражением: терроризм и сепаратизм; "политический" и "традиционный" ислам 4; "Кавказ – не Россия" (тут же: "хватит кормить Кавказ", нужен ли вообще Северный Кавказ России), клановость и коррупция. Обсуждается возможная ликвидация национальных республик как неэффективных элементов управления. И, наконец, какие управленцы и, соответственно, какие методы управления, эффективнее на Северном Кавказе: менеджеры или генералы, и, соответственно, экономические или силовые методы.
Есть и другой Кавказ – Ахмеда Билалова, Братьев Магомедовых, Сулеймана Керимова, Руслана Байсарова, Таймураза Баллоева, Гуцериева и других более или менее известных участников списка Форбс. Наверное, именно Хунзахское плато в Дагестане держит мировой рекорд по плотности миллиардеров на душу населения.
Третий Кавказ – это организованная преступность, конфликты в армии, лезгинка на улицах Сургута и Ставрополя, коррупция в системе высшего образования.
Есть и Юрий Темирканов, Александр Сокуров, Валерий Гергиев. Лучшие московские хирурги. Есть, конечно, еще красивые традиции, гостеприимство, лезгинка, шашлык, хинкал.
При этом реальность, как это почти всегда бывает, сложнее лубочной картинки. Кавказ значительно глубже интегрирован с другими российскими регионами, чем это кажется на первый взгляд. С другой стороны он в гораздо большей степени не Россия, как и любой другой регион, если Москву принимать за эталон.
Проблема терроризма и сепаратизма напрямую связана с сочетанием двух разрушительных для инфраструктуры государства рынков – "бюджетного рынка" и "рынка насилия". Конфликт, а тем более вооруженный конфликт, является одним из главных "активов" 5 на этих рынках 6.
Поэтому лобовые решения, вроде усиления военного присутствия, введения режима КТО, расширяющего диапазон полномочий правоохранительных органов, и государственная поддержка одной религиозной корпорации, объявленной лояльной или "традиционной", против других, объявленных, соответственно, экстремистскими, иногда приводят к противоположным заявленным целям результатам. Страх и унижение 7 облегчают рекрутинг участников НВФ среди лишенной социальных лифтов молодежи. Отсутствие защиты со стороны государства вызывает к жизни архаичные инструменты обеспечения коллективной безопасности. А рост неравенства на фоне полной приватизации судебной системы лучше любого проповедника восстанавливает общество против государства.
Бесполезно прятать голову в песок. Кавказ, который географически и экономически включает, кроме упомянутых национальных республик, Ставропольский край, Ростовскую область и Краснодарский край – это и есть самая настоящая Россия, а мозаичность институциональной, этнической и конфессиональной структуры, например, московской агломерации, отличается от активно обсуждаемого в СМИ Ставрополья только масштабами людских и финансовых потоков. Уж если кто и не Россия – так это Москва. Именно по масштабам доходов и цен.
Какова вероятность, что отделенный от федерации Северный Кавказ (по какой границе?!) будет сильно отличаться от Чеченской Республики в 1994 – 2000 годах. Проект отделения 8, во всяком случае, должен включать в стоимость строительства стены, как в Китае в древности, а в Израиле и США сегодня. Тогда горнолыжный кластер на том же Северном Кавказе и мост на остров Русский покажутся мелкими негоциями, по сравнению с "Великой Русской Стеной" 9.
Вопрос как избежать радикального политического кризиса,который все чаще становится главной темой форсайтов и просто экспертных прогнозов, напрямую связан с вопросом, как преодолеть локальный кризис на Северном Кавказе. Сползем в сецессию на юге – значит, трансформация всей политической системы пройдет через хаос. Прошлогодний теракт в Казани 10, тревожные звонки в других регионах 11, криминализация московских улиц – наглядное тому подтверждение.
Поэтому роль кавказской политики - это роль авангарда, производящего рекогносцировку на местности 12, на которой очень скоро придется оказаться всем.
От изготовителей страхов до прорабов модернизации
(У развития и конфликтов одни и те же источники)
На сегодняшний день действия "авангарда" на Северном Кавказе успешными назвать трудно. И экспертное сообщество, и политическое руководство, по крайней мере, в публичном пространстве, говорят об одном и том же: нужно создать рабочие места, победить коррупцию, клановость и сепаратистов. Видимо дьявол, как обычно, в деталях, и, забегая вперед,- вопрос даже не в том, что делать, вопрос в том, как думать.
Системная ошибка произошла не на этапе постановки задачи, а существенно раньше - ошибка присутствует уже при формулировании релевантной повестки.
Во-первых, дискурс и практика живут в разных измерениях 13. Когда мы объясняем что-то о Кавказе, мы говорим о культуре, о "менталитете" и выносим за скобки политические и экономические интересы, происходящие от павловских страха и жадности 14. Когда планируем бизнес или реальную политику – выносим за скобки культуру. Политический и экономический прагматизм игнорирует культурные экстерналии при управлении, - институты развития, вроде ВЭБ и его дочек, как и разработчики "стратегий развития", готовы работать по проектной документации и образцам стратегирования, разработанных с учетом присутствия независимых судов и зрелого института собственности. Но кавказские (и не только) политики и топ-менеджеры, "увязли как пчела в сиропе" из семейно-родовых, этнических, конфессиональных, клановых и феодальных отношений.
Во-вторых, когда мы определяем конфликты на Северном Кавказе как этнические или религиозные, мы одновременно программируем все дальнейшие выводы. А ведь то, "что часто, не задумываясь, называют "этническим насилием" (или насилием на религиозной почве), не является единым феноменом" 15, - это всего лишь "зонтичный бренд". И его использование дважды опасно – и теоретически, и практически.
Теоретическая опасность заключается в том, что исследователь, строя свою "программу вокруг агрегированного понятия "этническое насилие" (или насилие на религиозной почве - ДС), рискует "позволить публичному кодированию... задавать тон в социологическом анализе" 16.
А практическая - в том, что исследователь может и сам превратиться в "изготовителя страха" 17, приняв участие в конструировании "этнического конфликта" как практического понятия, грозящего вполне реальным насилием.
И, значит, в-третьих, срабатывает аналог принципа неопределенности Гайзенберга 18 – заговорив публично об этнических или религиозных вопросах, проводя исследование или обсуждая его результаты, – мы уже изменяем то, что исследуем. При "измерении" "этнического фактора" его "модуль" меняет значение. Разговор в передаче "Специальный корреспондент" Аркадия Мамонтова 19 о русских и не русских в Ставрополье изменил уровень мобилизации с обеих сторон, и не только мобилизации – "дилемма безопасности" 20, если можно так выразиться, стала острее. То, с каким вниманием "этнические предприниматели" 21 следят за научным и экспертным дискурсом, и с какой энергией подхватывают любые тезисы, подтверждающие объективность различных этнических категорий, подтверждает справедливость этого своеобразного принципа относительности. Например, книга Виктора Шнирельмана "Быть аланами" 22 пользуется популярностью среди балкарцев и ингушей и продавалась, кроме академических книжных магазинов, в киосках на автовокзалах Нальчика и Назрани, наряду с изданием Корана.
При этом, мало объявить этничность, как и другие "сконструированные" категории, "воображаемой реальностью" 23. Нужно объяснить, как эти "воображаемые сообщества" 24 участвуют в реальной политике, формировании социальных порядков, политических и экономических институтов.
Потому что формирование практик, правил и убеждений для представителей этнических групп – объективная реальность, с которой приходится иметь дело 25. И опасность термина "этнический конфликт" не отменяет объективного (пусть – не юридического) существования "этнических земель", "этнических привилегий" и преемственности прав на них. Например, карты зимних или летних пастбищ, закрепленных за советскими колхозами в Кабардино-Балкарии и Дагестане, являются основанием для предъявления прав на коллективную и даже частную собственность на эти пастбища сельскими общинами или отдельными домохозяйствами, членами этих общин. Или даже отдельными предпринимателями, относящими себя к сельским обществам по происхождению 26. И этот конфликт становится содержанием противостояния балкарских и кабардинских этнических организаций. Есть другой пример, когда купчая на землю, еще до революции оформленная на частное лицо, например, на крупного владельца скота из горного селения Чох в Дагестане,становится основанием для того, чтобы целый джамаат, или отдельные его представители, считали себя привилегированными претендентами на эти земли, которые и называются "чохскими". Отдельный разговор, почему одни и те же земли с одной стороны считаются сельскими (джамаатскими - "чохскими", "согратлинскими", "оротинскими", "ругуджинскими" 27), а с другой – этническими (кумыкскими, ногайскими). Из числа переселенцев - претендентов на землю на равнине - этническая маркировка употребляется только в связи с "лакскими" землями в Махачкале и Кумторкалинском районе Дагестана.
Религиозный фундаментализм, экстремизм и терроризм, традиционно употребляемые через союз "и", тоже часто объявляются центром проблемного поля на Северном Кавказе, но, как и "этническое насилие", они несут печать "публичного кодирования" 28. Если в каждом из этих "-измов" выделить "институциональные элементы", - систему убеждений, набор социальных практик, соответствующих этим убеждениям, организации, поддерживающие социальные практики и страту профессионалов, участвующих в этих организациях, либо обывателей, являющихся их клиентами или бенефициарами организаций или результатов их деятельности, - только тогда реально проанализировать и определить эти понятия или их производные так, чтобы от ритуального публичного шельмования и политического террора перейти к технологичным решениям и институциональным реформам.
Такое подробное обсуждение теоретических тонкостей оправдано тем, что на практике расплывающаяся граница между объективными и субъективными составляющими этнических и религиозных конфликтов превращается в пропасть между разными стратегиями.
Когда государство пытается стать арбитром, в ручном режиме определяя правых и виноватых, карая одних или поддерживая других, борьба за щедрость, инструменты подавления политических конкурентов или банальное выживание между этническими или религиозными группами превращает любой конфликт в актив 29.
Капитализация этого "актива" осуществляется на политическом и бюджетном рынках. Коррупционные механизмы, - "откаты", покупка должностей - связывают "бюджетный рынок" и "рынок насилия" 30. Эти рынки работают как сообщающиеся сосуды, разрушая именно инфраструктуру государства, паразитируя на государственных финансовых и организационных ресурсах.
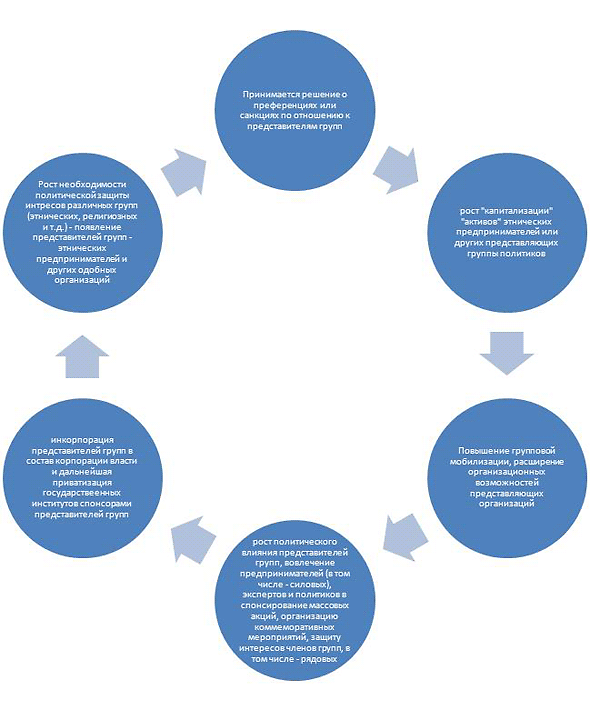
Схема №1. Разрушение инфраструктуры государства, участвующего в групповых конфликтах (по материалам анализа преимущественно "этнических конфликтов" на территории регионов Северного Кавказа).

Конкуренция этнических, религиозных и других организаций, а также политических групп за государственную поддержку (см. "бюджетный рынок" в этом тексте), как это ни парадоксально, практически исключает поддержку этими группами формирования и поддержания инфраструктуры самого государства на местах. И судебная система, и система обеспечения решений судов (правоохранительная система и ее отдельные институты) подвергаются приватизации и превращаются в инструменты политической борьбы и экономической конкуренции, а не в основу поддержания базовых институтов – собственности, контрактов, наследования и т.д.
Если же государство поддерживает не игроков, а процедуры, обеспечивающие их равный доступ к насилию и ресурсам, возможно использование возникающих институциональных элементов для формирования и укрепления бессрочных организаций 31, способных сформировать политическую машину, двигателем которой будет практически независимый суд и эффективная система исполнения решений этого суда.
Ислам и терроризм: почему вместе?
В этом же поле лежит и дискуссия о "традиционном" и "политическом" исламе. Ислам в России - предмет пристального внимания не только ученых 32 и богословов, но и правоохранительных органов. Сложившаяся формула - поддерживать традиционный ислам и преследовать ислам политический - является наглядным примером опасного ручного управления, рассматривающего религиозный конфликт как политическую категорию, а не как практику конструирования групповых интересов безопасности и доступа к ресурсам. Результаты применения стратегии поддержки/преследования иногда, как показано на Схеме №1, противоположны заявленным целям.
Предлагаемый доклад не ставит своей целью дать исчерпывающий анализ политического и традиционного ислама на Северном Кавказе. Это задача отдельного исследования.
Но для связности дальнейших выводов и рекомендаций общие сведения целесообразно включить в текст.
Сразу оговоримся относительно терминов. Существуют проблемы с употреблением понятий традиционный ислам, суфийский ислам, политический ислам, салафитский ислам и т.д. Под традиционным исламом понимают иногда не просто ислам, лояльный государству, но собственно официальное духовенство, муфтияты, Духовные управления мусульман в регионах. Но большинство верующих под традиционным исламом понимают тот ислам, который они исповедуют. И это живая вера, воспринятая от родителей и односельчан, которая развивается со временем, зависит от образования, влияния имамов, алимов и просто знакомых.
Наложение шаблона, разделяющего умму на две половины, или две неравные части, - мусульман, исповедующих традиционный, лояльный государству ислам и мусульман, исповедующих политический и салафитский, - а значит экстремистский, - ислам приводит к нежелательным последствиям:
- Конструирует религиозный конфликт там, где его могло бы и не быть.
- Превращает часть верующих в своих врагов, маркируя их экстремистами и радикалами, а для части создает возможность стать клиентами администрации.
- Создает условия для административного и силового давления на часть верующих, что включает описанную уже "дилемму безопасности", описанную в сноске выше, и переводит конфликт в насильственную фазу.
Стена, которую пытаются административно и даже законодательно (нашумевший дагестанский Закон о ваххабизме) построить между радикальными и не радикальными мусульманами, на самом деле проходит не по границам конфессий, даже не по границам религий или идеологий. Есть группы, которые готовы признавать равные права других на жизнь, собственность, справедливость, свободу совести и слова, а есть те, которые готовы пойти на насилие ради установления своего порядка, как бы этот порядок не назывался.
И эта граница подвижна – она зависит от качества государственных институтов больше, чем от идеологической пропаганды. Попытка формально поделить людей на своих и чужих по границе конфессий чревата тем, что они объединятся по интересам безопасности и доступа к ресурсам. И тогда это будет не контртеррористическая операция, а военная активность, провоцирующая начало национально-освободительная борьбы.
Распространение ислама на Северном Кавказе вообще, и политического ислама, в том числе, обусловлено историческими, социально-экономическими, политическими и институциональными факторами.
1. Исламская традиция, особенно в Дагестанских горах, сохранялась в годы советской власти, а джамаат, как форма организации сельских обществ, основанная на шариате и адате, смогла, трансформировавшись, сохранить свои характерные черты в рамках "колхозного строя".
2. Вернувшиеся из депортации балкарцы, карачаевцы, чеченцы и ингуши получили стимул на формирование религиозной и этнической идентичности
3. Бюрократизированная "духовная элита" не смогла ответить на запросы общества в конце 80-х – начале 90-х. В итоге, из арабских стран (Пакистан, Саудовская Аравия, Египет и т.д.) был распространен (проповедники, стипендии на обучение, литература, продукты, одежда) ислам, который называют салафитским. Для точности - салафитский ислам был завезен в Дагестан еще раньше – с конца XIX- начала XX веков, уничтожен в 30-х годах и снова получил единичное распространение в 1970-е гг.
4. Распад инфраструктуры государства привел к тому, что самым эффективным и дешевым инструментом регулирования прав собственности, договорных отношений, наследования, доступа к насилию стал шариат. В некоторых локалитетах Северного Кавказа, особенно Дагестана, это привело к введению локального шариатского права как максимум, или организации реституции на основе шариата как минимум. Причем, нормы шариата регулируют жизнь не только в салафитских общинах, но и в некоторых традиционно суфийских, а так же в джамаатах, которые не относят себя ни к суфийскому, ни к салафитскому исламу.
5. Поддержка государством так называемого "традиционного ислама" привела к созданию под флагом республиканских ДУМ(ов) "духовного филиала административной элиты", доступ в состав которой всегда ограничен и приводит к расколу уммы.
6. В ситуации поддержки государством одного из религиозных течений (суфийского ислама ли, одного из масхабов ли), религиозные разногласия из поля теологических споров переходят в политическое, превращая представителей не поддерживаемых религиозных течений в политическую оппозицию. Учитывая общую слабость государственных институтов, это приводит к смещению политической дискуссии в религиозную сферу, сужая пространство светскости.
7. Представители традиционного ислама, с поправкой на спорность термина, освоили практику борьбы с конкурентами с использованием правоохранительных органов. В 90-х годах в Дагестане представители государства и "традиционные" мусульмане практически одновременно осознали себя союзниками в борьбе с религиозным инакомыслием. Тогда и начала складываться коалиция власти и части мусульманского духовенства. Ислам, вместо того чтобы стать союзником государства при преодолении различных сепаратистских настроений и межэтнических конфликтов, стал источником новых разломов в обществе.
8. Силовое и законодательное (дагестанский Закон о запрете ваххабизма) давление на представителей салафитского ислама приводит к их маргинализации и изоляции, укрепляя с обоих сторон формулу "не такой как мы, значит – против нас", не оставляя возможности для диалога и даже для полноценного мониторинга происходящих в этой среде культурных, социальных и политических сдвигов. Это приводит к неминуемой радикализации этих групп – пример Кабардино-Балкарии первой половины 2000-х.
9. Попытка усилить собственное духовенство, в противовес зачастую грамотным, убежденным, активно проповедующим "оппозиционным" имамам, привела ДУМы к созданию большого количества исламских высших учебных заведений с хорошим качеством образования, к появлению традиции отправлять учиться за границей. Это ускорило изменение среднего возраста исламского духовенства и алимов. Молодежь, большинство из которой не встроено в корпорацию власти, не имеет причин для лояльности ни государству, ни духовной корпорации, активно создаваемой силами ДУМ(ов).
10. Более того, в условиях почти феодализма, имамы, получившие "традиционное исламское образование 33" не могут быть лояльными коррупции и неравенству в своих проповедях.
11. Смерть таких людей, как шейх Саид Афанди аль-Чиркави, показывает, насколько хрупкие конструкции получаются в результате тех рецептов, которые предполагают государственное формирование духовной элиты. Не остается ничего, кроме частных экономических и политических интересов.
12. В молодежной среде (ВУЗы Северокавказских республик, тюрьмы, СИЗО) "молящиеся 34" - обладают авторитетом, подкрепляя его материально, организационно и силовыми методами. По сути – это новая альтернатива неформальной молодежной мобилизации (идеологическая и криминальная в одном лице).
Стратегия поддержки традиционного ислама против политического, часто предлагаемая экспертами и практиками, приведет к обратному результату, что подтверждается не только международным опытом, но и нашим собственным (Дагестан, и теперь уже Татарстан).
Развитие системы подготовки российской мусульманской элиты, имеющей одновременно религиозное и светское образование с центром в виде Московского исламского университета при государственном признании дипломов религиозных вузов, и вообще, организация общероссийской системы мусульманского образования, основанного на так называемом традиционном исламе, приведет к дальнейшему расколу мусульманской общины. Превращение карьеры религиозного деятеля в социальный лифт – путь к девальвации духовных ценностей в обществе. Изменение возрастного состава мусульманской элиты ускорится, а количество имамов или алимов, которым не хватает места в составе политической элиты, возрастет кратно. Политизация ислама обратно пропорциональна возрасту религиозной элиты и качеству государственных институтов. Чем моложе религиозные лидеры и слабее государство, тем больше риски политического кризиса, причем острого.Рост числа грамотных мусульман на фоне падения качества государства и инкапсуляции корпорации власти чреват обострением "дилеммы безопасности" с двух сторон. Это то, что произошло и происходит в Дагестане.
Создание и развитие государственных или квазигосударственных исламских бумажных и электронных, федеральных и региональных СМИ и организация активной деятельности муфтиятов в сфере социальной политики противоречит светскому характеру государства, как и подобное государственное продвижение других религий и конфессий, православия, например. В условиях плохо развитой инфраструктуры государства в регионе даже система грантов для НКО не исключает идеологическую ангажированность, а значит – дискриминацию и радикализацию части верующих.
Лучше просто поумерить пыл "запретителей" исламской литературы, вспомнив о конституционной свободе слова. Борьба с литературой архаична и бессмысленна с точки зрения обеспечения безопасности граждан и государства. Достаточно отказать в государственной поддержке религиозным организациям, но только всем без исключения и пресечь незаконные и криминальные источники финансирования.
Создание системы мониторинга и противодействия проявлениям экстремизма и терроризма в мусульманском сообществе силами мусульманского духовенства и духовных управлений мусульман тоже противоречит конституции РФ. Такой проект уже был в мировой истории, назывался "Инквизиция". В нашем случае приведет к обострению религиозных конфликтов и к окончательному отчуждению все большей части мусульманской молодежи от государства. Нельзя делать арбитром одну из сторон религиозного спора, особенно учитывая, что в России гарантирована свобода совести. Тем более что у государства есть вполне светский инструментарий по противодействию терроризму.
Если подводить итог в рассуждении о политическом исламе и источниках насилия на Северном Кавказе, то на данном этапе исследований необходимо отметить:
- У распространения политического ислама, возникновения и поддержания социального протеста, существования локальных мобилизаций на религиозной основе и других симптомов кризиса суверенитета государства на территории Северного Кавказа есть общие причины. Эти причины – вытеснение инфраструктуры государства рынком насилия и бюджетным рынком, естественная и искусственная радикализация части молодежи, отсутствие социальных лифтов в рамках легальных общественных,и государственных институтов, возникновение и институционализация (не без участия политических элит и правоохранительных органов) альтернативных "социальных ролей" за пределами не только светского, но и правового пространства.
- Конфликтная ситуация может рассматриваться как ресурс, если пытаться строить основные институты и систему правосудия в партнерстве с населением. К сожалению, "прямые" действия (финансирование или насилие) политической власти приводят к развитию, разбуханию конфликта, институционализации его в интересах группы бенефициаров. (См. Схема №1.Разрушение инфраструктуры государства, участвующего в групповых конфликтах (по материалам анализа преимущественно "этнических конфликтов" на территории регионов Северного Кавказа)).
Токсичные инвестиции и структура рынков на Северном Кавказе
Не только "бюджетная" или "силовая" реакция государства на групповую мобилизацию приводят к неожиданным результатам. Казалось бы, причины проблем на Северном Кавказе сформулированы. Это "безработица", "отсутствие социальных лифтов" (или "кумовство") и "коррупция". В экспертных текстах справедливо говорится об утрате государством монополии на насилие, проблемах с судебной системой и отсутствии развитых институтов собственности и защиты контрактов. Постановка диагноза сопровождается соответствующими рекомендациями: обеспечить равный доступ к правосудию, создать тысячи и миллионы рабочих мест, обеспечить социальные лифты перспективной молодежи, пресечь коррупцию, обеспечить права собственности и права человека 35.
С этими рекомендациями трудно спорить, но их некому выполнять. Сам себя за волосы из болота мог вытащить только барон Мюнхгаузен.
Представители политической элиты, жизнь, свобода и благополучие которых зависит от того, насколько они смогут влиять на решение судов, не заинтересованы обеспечивать равный доступ к правосудию. Одни расставляют "своих людей" на места председателей судов и руководителей служб судебных приставов, а другие, попав в ДТП или другую неприятность, мобилизуют всех своих родственников, соседей и коллег в поисках "выходов" на этих самых судей и приставов. Схема ДТП рисуется на основании предъявленных родственников и денег, а не на основании свидетельских показаний. Это же происходит на всех уровнях: в 2012 году в КБР, когда правоохранители арестовывали окружение президента Арсена Канокова, даже понятых привезли с собой.
Разговор про миллионы рабочих мест в отсутствие рынка труда (его заменяют патрон-клиентские сети) и института заработной платы (оплачивается статус, а не труд) – это, в лучшем случае, разговор про новые расходы бюджета. Про коррупцию и социальные лифты – аналогично. Весь политический процесс в республиках сведен, во-первых, к борьбе за должности и капитализацию обладания ими, во-вторых, к удержанию этих должностей в своих руках (для этого необходима была только что упомянутая капитализация обладания).
Рекомендации экспертов прямо противоречат интересам, в том числе и жизненным интересам, получающих эти рекомендации чиновников, предпринимателей и политиков.
Мир, где Левиафан Гоббса (идеальное государство) слушает советы просвещенного эксперта и лепит из общества, как из глины, справедливый и открытый социальный порядок, видимо, не существует 36. Так же, как не существует и инвестор, которому достаточно красивых электронных презентаций и грамотных, составленных по всем правилам, бизнес-планов. Реальные деньги не трогаются с места на основании Power Point и Project management 37.
Иногда и хорошо, что реальные деньги остаются на месте. Например, если бы ГК КСК удалось изначально задуманное – перенести хотя бы 30% своей виртуальной презентации "в натуру", - то и Приэльбрусье, и Домбай были бы уничтожены. Во время строительства объектов кластера инвестиции в действующие,"дикие" площадки были бы заблокированы. А после запуска, пусть даже только Архыза на 17 тысяч "горнолыжных коек", пришлось бы где-то брать горнолыжников. И их бы взяли - у Приэльбрусья и Домбая – административно или по-военному, с помощью КТО 38, закрыв "неправильные" курорты, чтобы развивались правильные, создающие новые рабочие места и налогооблагаемую базу. А противников, особенно сопротивляющихся, в лучшем случае рассеяли бы по стране.
А ведь весть горнолыжный туристический бизнес на Северном Кавказе – эти несколько сотен предпринимателей в гостиничной отрасли. И, по большому счету, больше инвестировать там не в кого. Если после всего этого разгрома горнолыжный туризм выжил бы на Северном Кавказе, сократившись всего в два раза, это было бы чудо модернизации. Поэтому хорошая новость в том, что КСК притормозили и, потеряв темп, стали разговаривать с бизнесменами и политиками, контролирующими горнолыжный туризм в п. Эльбрус и городском округе Домбай.
Еще одним примером конкуренции сравнительно крупных, "перенесенных" 39 предприятий и местной экономики являются индустриализированные агропромышленные комплексы. Такие как баксанские теплицы 40 и механизированные, быстрорастущие современные сады 41 в Кабардино-Балкарии, свиноводческий комплекс в Прохладненском районе той же Кабардино-Балкарии. Свиноводческие комплексы не только вытесняют с довольно большой территории "приусадебную экономику" 42, но и создают конкуренцию другого рода. Борьба с африканской чумой свиней превратилась в уничтожение "приусадебного свиноводства", существующего за счет "паевой фуражной пшеницы" 43. А эта отрасль экономики была социально значимой. Только на одну станицу Галюгаевская, что в Курском районе Ставропольского края, по оценке колхозного зоотехника откармливалось и продавалось на рынке в Пятигорске или Моздоке не менее 1500 голов.
Одним из главных отличительных признаков экономики Северного Кавказа является ее многоукладность.
Многоукладная экономика
На Северном Кавказе, как и в других регионах, разные группы населения региона одновременно живут в разных экономиках. Есть административный рынок, оставшийся от СССР, но трансформированный в бюджетный рынок 44, есть рынок глобальный, есть локальные потребительские рынки.
Эти экономики почти не пересекаются, их поддерживают разные сети. Имеется в виду, что сообщества олигархов, импортеров, региональных административных элит и малых предпринимателей устроены по-разному, это, в наших условиях, почти разные сословия.
Например, бюджетный рынок – это сеть чиновников и встроенных в систему предпринимателей, а также силовых предпринимателей, которые обеспечивают распределение бюджетных ресурсов. Это свои правила, свои инструменты, своя этика. Сообщество, образующее сеть, распределяющую бюджет, замкнуто, имеет механизмы определения и поддержания своих границ и может быть описано антропологически. Культуры этих сетей отличаются в разных субъектах Федерации, имеют разный политический вес в масштабах страны.
Масштабы бюджетного рынка коррелируют с республиканскими бюджетами, уровнем развития финансовых институтов и масштабами финансирования по ФЦП и другим каналам (например, по инвестиционным программам вроде горнолыжного кластера и т.п.). Чем больше бюджет, тем больше рынок, чем лучше институты, тем меньше бюджетный рынок, чем больше ФЦП, тем больше рынок. Самый большой бюджетный рынок в Чеченской Республике, самый маленький – в Ставропольском крае, где работает еще система социальной поддержки населения, достаточно близко к бюджетным статьям реальное финансирование образования и здравоохранения.
Из всех перечисленных параллельно существующих экономических укладов бюджетный рынок является наиболее привлекательным по основным параметрам: скорость оборота, норма прибыли и риски. Поэтому при возникновении возможности предприниматели предпочитают именно бюджетный рынок.
Глобальный рынок присутствует в трех видах. Первый – сохранившиеся или модернизированные советские предприятия сырьевого и энергетического сектора, производства экспортируемых или биржевых товаров. Продукция этих предприятий поступает на международные рынки, организации, которые действуют на этом рынке. Это преимущественно вертикально-интегрированные холдинги, штаб-квартиры которых расположены в Москве или Санкт-Петербурге, или нескольких других крупных городах.
Этот рынок связан с бюджетным рынком, поскольку доступ к активам и рынкам сбыта контролируется администрацией и распределяется по тому же принципу, что и бюджетные средства. Более того, именно бенефициары сырьевых и инфраструктурных предприятий и формируют бюджетный рынок в конечном итоге.
На Северном Кавказе, кроме чеченской нефти, к таким предприятиям относятся порты, каскады гидроэлектростанций и электросети, ГМК в Прохладном Кабардино-Балкарии (Тырныаузский ГОК практически ликвидирован), "Севкабель", химический завод в Буденновске, Цементный завод в КЧР, химическое и шерстомойное производство в Невинномысске, Электроцинковый завод во Владикавказе.
Большинство других производств уже не функционирует.
К участникам глобального рынка следует отнести и зерновое производство. В Ставрополье это 40–60 миллиардов рублей годовой выручки только на самом зерне. Производство и продажа зерна и муки завязаны на доступ к элеваторам, терминалам в портах, на возможность экспорта или, в целом, на доступ к рынку. Ставропольские производители зерна зависят от доступа к терминалам в Новороссийске, от дагестанского рынка кормов и муки и таможенных преференций на границе с Азербайджаном ("Золотой мост"). Если посмотреть на неформальную карту владений "зерновых королей" Ставрополья, то она почти буквально отразит структуру владельцев перечисленных каналов сбыта. Например, одна из самых крупных ФПГ, связанных с зерном и мукой (около 3000 тонн муки в сутки), базирующаяся в Буденновске, доминирует на дагестанском рынке муки и пшеницы, активно занимается экспортом через границу с Азербайджаном, имеет возможность отгружать зерно через Новороссийский порт. По полевым исследованиям и данным СМИ с деятельностью этой группы связаны фермеры и колхозы от Курского района Ставрополья до Туркменского и Левокумского районов края.
Участники внешнеэкономической деятельности и бенефициары энергетической инфраструктуры непосредственно связаны с политическим руководством, ограничивающим доступ к ресурсам "своими" предпринимателями.
Второй вид глобального рынка – инфраструктура, обеспечивающая импорт потребительских товаров и продуктов питания. Это логистические центры, сетевой ритейл и товарно-вещевые рынки. В регионе сетевая торговля развита слабее (авторынок, например), чем в целом по стране. Достаточно большое значение все еще имеют товарно-вещевые рынки. Источники товара – Турция, Баку, Москва, как центр торговли в стране вообще (Черкизовский сменился на Люблино); два основных действующих рынка регионального значения – Пятигорский (Лира, Людмила) и Хасавюртовсий, а также несколько более мелких, местного значения рынков. В Махачкале, в Манасе 45, Айла-Базар 46, рынок в Прохладном 47, в Моздоке, Владикавказский рынок, рынок в Нальчике, в Ставрополе. Все эти рынки так или иначе контролируются представителями региональных элит. Главой города (Хасавюрт, Манас, Махачкала), президентом республики (Нальчик), главой соседнего субъекта (Ставрополь) и т.д.
В последнее время наметилась тенденция модернизации рынков, превращения их в более регулярные логистические центры, что ведет к смене или частичной смене бенефициаров, изменению состава поставщиков. В этом процессе Северный Кавказ отстает от других российских регионов, где централизация оптовой торговли уже прошла.
Третий вид глобального рынка – собственное производство и реализация потребительских товаров и продуктов питания. Поскольку эта отрасль не вышла на глобальный рынок, ограничиваясь конкуренцией с китайской, турецкой, иранской и т.д. продукцией на внутрироссийском рынке, она осталась очень рискованной и трудно поддающейся укрупнению. Именно эта экономика представляет очаги модернизации в сельском хозяйстве (см. ниже) и зачатки (или остатки) городской промышленности.
Административный рынок, описанный, например, Широниным и Кордонским 48, в современных условиях частично редуцировался в бюджетный и живет в логике документооборота, не отягощенного реальной экономикой. Его участники – корпорация бюрократов. Все решения принимает руководство, и все издержки ложатся на бюджет. В основу стратегий развития ложится буквальное понимание необходимости создания рабочих мест, как необходимости создания мегапроектов, преимущественно "поверх ландшафта". Это советская экономика, только без производства и рынка сбыта. Импорт завоевал рынки, соответственно, производство без реализации очень нетривиальных программ, возможно только сборочное.
Другая часть административного рынка, наполовину теневая, трансформировалась в "очаги модернизации" и неформальную, семейную и цеховую "одноэтажную" городскую мануфактуру.
Наконец, третья часть административного рынка, о чем уже говорилось, перекочевала, через двукратную приватизацию, на глобальный рынок, который поддерживает своим спросом несколько высокотехнологичных и ресурсоемких производств на Северном Кавказе. Это "Севкабель", ГМК, завод Лукойла в Буденновске, нефтехимия в Невинномысске, обработка кожи и шерсти для экспорта, несколько агропромышленных предприятий, работающих на глобальные торговые сети, производство строительных материалов. Зачастую игроками на глобальном рынке являются не сами предприятия, расположенные в регионе, а вертикально-интегрированные холдинги, в которые они входят. Например – МРСК, Межрегионгаз, тот же Лукойл и т.д. Постепенно в такие холдинги превращаются организации, обеспечивающие производство и экспорт зерна. Они уже имеют политическое представительство на уровне края и федерации.
Схема №2. Распределение административного рынка СССР на четыре уклада

Основное отличие Северного Кавказа от других регионов в том, что основная масса населения, не менее 80%, остается за бортом как бюджетного, так и двух сфер глобального рынка (экспортируемые товары и инфраструктура импорта). Достаточно сравнить структуру отгружаемых товаров в Дагестане и Ставропольском крае.
В структуре валового регионального продукта Дагестана в 2009 г., - в той структуре, которую "ловит" официальная статистика, - основными видами экономической деятельности являлись оптовая и розничная торговля и ремонт автотранспортных средств (26,1%), строительство (19,5 %) и транспорт и связь (9,8%).
Сельское хозяйство и легкая промышленность, которые на 50% кормят и сельское, и городское население - всего 14,6 %. Этого явно не хватило бы на покупку потребительских товаров, продуктов питания, ремонт автомобилей, строительство жилья и связь. Население зарабатывает где-то за пределами учтенной экономики – это приусадебная экономика, отходничество и распределение бюджета через патрон-клиентские сети.
Для сравнения, в структуре отгруженных продуктов Ставропольского края – 32,1% - производство пищевых продуктов. А химическая продукция составляет 36,8%. Что, в принципе, соответствует реальной структуре занятости населения. Баланс доходов и расходов домохозяйств почти прозрачен. Из неформальной экономики в Ставропольском крае, видимо, самыми крупными рынками являются производство, хранение и экспорт зерна, овцеводство на Востоке Края и оптово-розничная торговля в Пятигорске. Но это как раз участие республик в экономике Ставрополья. По полевым наблюдениям сельское население, с очень большой долей пенсионеров (свыше 50%) частично обеспечивает себя на приусадебных участках, в рамках паевого зерна, но в гораздо меньших объемах, чем в Дагестане.
Главный ресурс – люди, а не деньги и оборудование
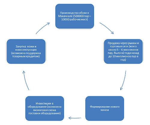
Нельзя говорить, что крупные инвестиции несут только вред приусадебной экономике. Практически все "очаги экономического развития" на Северном Кавказе своим происхождением обязаны советским предприятиям или колхозным инициативам. Обувные цеха связаны с советскими обувными фабриками. Обувное дело в Махачкале строилось за два-три поколения. Технологии и материалы первоначально инсталлировались при СССР в виде обувной фабрики. Артельное, полулегальное мелкотоварное производство осваивалось сельскими ремесленниками, вернувшимися из отходничества в растущую Махачкалу, в систему бытового обслуживания (Дома Быта), выходцев преимущественно из лакского селения Шовкра, становившимися новыми горожанами. И только дети этих ремесленников, вовлекая своих сверстников, используя новые уникальные рынки вроде Средней Азии и блокированной Чечни, создали уже цеховую промышленную культуру. Сегодня эта промышленная, городская культура способна воспринимать и новые технологии, и новые стратегии ведения бизнеса.
Птицеводство в КБР и дагестанском селе Доргели возникло на руинах миллионных птицеферм и создано руками бывших зоотехников, ветеринаров или их учеников. Садоводство в Баксане – производное колхозных садов. То же можно сказать о садоводстве в Дагестане. Технологию "ставит" либо большой рынок, либо фирма 49, каковой для колхозного сельского хозяйства был Минсельхоз СССР. Исключение – откормочное животноводство в Кадарской зоне, которое выглядит "автохтонным" и уже кадарскими даргинцами распространяется за пределы зоны.
Горнолыжный туризм в Кабардино-Балкарии и Карачаево-Черкесии вырос из советских ведомственных домов отдыха и турбаз, и из советского "комитета по туризму".
Более того, есть предприятия, вроде тепличного хозяйства в Карачаево-Черкесии, Хабезского гипсового завода там же, сохранившихся колхозов в Ставропольском крае, которые вполне органично вросли в местный экономический ландшафт и вполне жизнеспособны.
Но своеобразное "постиндустриальное" развитие в Дагестане, Кабардино-Балкарии и других республиках было связано с несколькими факторами:
а) существующим и доступным рынком сбыта,
б) способностью местного населения "растащить" предприятие на подворья и цеха, минимально растеряв технологии и навыки,
в) достаточной для удовлетворения спроса концентрацией мелкотоварных производителей (иначе на рынок завозится импорт и "убивает" частника).
Если бы балкарцы Приэльбрусья не смогли сохранить клиента, оперативно, "хозспособом" обстроив выкаты с подъемников вагончиками проката и шашлычными, превратив некоторых туристов в инвесторов, практически в "бизнес-ангелов", то в Альпах оказались бы занятыми еще 10 000 мест в гостиницах, а северокавказского горнолыжного туризма не существовало бы вообще. Но без советской туристической индустрии этого спроса на услугу горнолыжного курорта просто не было бы.
Почему доргелинцы 50 смогли наладить птицеводство на подворьях? Потому что многие работали на крупнейшей в республике птицефабрике, смогли взять оттуда и технологии и ресурсы, потому что был рынок сбыта, который селяне освоили еще до того, как начали выращивать птицу сами, продавая фабричных кур. Но доргелинцы смогли удержать этот рынок за собой, кроме того, взяли на себя поставки кормовых добавок. Миллион голов птицы селяне "поставили" на своих приусадебных участках, работали и рисковали практически в каждом дворе.
Почему в Кадарской 51 зоне удалось наладить стойловое животноводство в огромных масштабах? Во-первых, трудолюбие людей и концентрация откормочных цехов, во-вторых, внутренний рынок республики Дагестан, способный потребить такое большое количество свежей говядины, остался за местными производителями и не был занят мороженой импортной продукцией.
Поэтому дело не в том, что перечисленные симптомы неверно определены, дело в том, что на основании этих симптомов нужно поставить диагноз, не пренебрегая мелочами.
Идущее на смену приусадебной экономике и цеховой легкой промышленности укрупнение производства сопровождается переходом птичников и откормщиков, овощеводов и садоводов в города, к торговле и городскому производству. Так многие доргелинцы от птицеводства перешли к строительству и торговле, к освоению городской промышленности. Вся торговая улица Ахметхана Султана в Махачкале застроена выходцами из этого кумыкского села.
Схема №3. Взаимодействие сельской и городской экономики 52 в Дагестане

Это связанные во времени и пространстве процессы, которые сопровождают и урбанизацию, и земельную реформу, и модернизацию производства. Это цикл, который нужно учитывать и использовать, а не ломать. А в постсоветской многоукладной, но слабой, не имеющей в своем распоряжении достаточного количества городских экономик, системе нужно быть вдвойне осторожными.
В этой мелкотоварной и цеховой, "приусадебной" и "городской одноэтажной" экономике рабочие места создают предприниматели. Источники инвестиций - не средства институциональных инвесторов. Например, обувщики в Махачкале или мануфактурщики в Учкекене и Черкесске создали десятки тысяч рабочих мест. Предприниматели – вот все, что есть у этой новой рыночной экономики, это ее главный ресурс. Чтобы отрасли развивались и увеличивали объемы производства, наращивали количество и разнообразие рабочих мест, достаточны и необходимы только институциональные условия, обеспечивающие интерес и приемлемые риски для предпринимателя.
Из сказанного следует, что реализация инвестиционных проектов на территории Северного Кавказа может привести, и часто приводит, к обратным результатам. К увеличению безработицы и росту социального протеста.
Инвестиционные проекты, которые реализуются сверху, строятся по схеме "внутренний импорт", когда предприятие строится на дешевой земле, с дешевыми трудовыми и энергоресурсами. Центр технологий и инноваций находится далеко, и при изменении конъюнктуры предприятие может закрыться или переехать, оставив после себя экологические проблемы и мало приспособленных к диверсификации рабочих.
"Замещение импорта" 53 интересно тогда, когда его берет на себя конкурентная, динамичная городская экономика. Когда импортируемое предприятие соразмерно и в чем-то созвучно имеющимся уже навыкам, ресурсам, организационным формам и т.д. Есть много примеров, когда обувные фабрики в Махачкале и в Ростове-на-Дону, птицефермы в Карабудахкентском районе Дагестана и в Урванском и Майском районах Кабардино-Балкарии стали основой большого количества цехов и семейных ферм. Но это происходило медленно, и только при соблюдении ряда условий (см. выше).
Если бы дороговизна жизни и недвижимости в Москве и Санкт-Петербурге не препятствовали развитию промышленной и инженерной активности, то это были бы чуть ли не единственные (может быть, еще Пермь, Екатеринбург и другие миллионники) городские среды, инвестиции в промышленное развитие которых были бы эффективны.
Если же новое, "перенесенное", предприятие создается без учета существующей социальной текстуры, без перспективы вовлечения городской предпринимательской среды, то такой импорт производства – это скорее разрушение экономического потенциала предпринимательского сообщества, чем созидание новой экономики.
Сахарный завод в Ногайском районе Дагестана, который планировалось начать строить в 2011 году, был несоразмерен ни человеческим, ни организационным ресурсам района, и был предсказуемо раскритикован представителями ногайского сообщества. Более того, именно протесты против строительства этого крупного сельскохозяйственного производства, на нужды которого должна была пойти почти вся пашенная земля в районе, позволили создать, наряду с постепенным снижением фактического административного веса Ногайского района в республике и сворачиванием даже муниципальной демократии, Национальный Совет Ногайского народа.
Для существующего горнолыжного туризма мог бы стать могильщиком горнолыжный кластер, продвигаемый КСК. Именно поэтому эти инвестиционные проекты не были поняты и поддержаны населением.
Примером таких проектов в сельском хозяйстве могут быть Баксанские теплицы в Кабардино-Балкарии, кожевенная фабрика "Адам Интренешнл" в Махачкале. Примечательно, что строительство воинских частей в горах, создавая большое количество рабочих мест и платежеспособный спрос для местной торговли, приводят к сворачиванию сельского хозяйства и развитию различных видов импорта – от продуктов питания до установки пластиковых окон.
Предпринимательская среда нужна не только как источник менеджерских кадров и инноваций. Без плотной сети экономических, этнических, религиозных, профсоюзных и политических организаций невозможно обеспечить функционирование все тех же институтов собственности, защиты контрактов, наследования, заработной платы и социальной поддержки. А без них – ни защиты инвестиций, ни рынка труда, ни элементарной безопасности на улицах не сформировать.
Некоторые мегапроекты не несут рисков для местной предпринимательской среды, потому что не способны выйти за пределы презентационных совещаний. Это получается, когда целью становится не создание активов, а контроль финансовых потоков или просто перехват инициативы внутри распределяющей деньги коалиции. Связи с реальной экономикой нет, потому что она смертельна для того мира электронных презентаций и вымышленных инноваций, в котором живет "эффективный менеджмент". Острая и динамичная борьба за бюджетные деньги не предполагает траты времени, ресурсов и творческой энергии на физическую реализацию замыслов. Результатом работы становится круглый стол, согласованный проект, "потемкинские деревни" в лучшем случае. Существование этого нового, "проектного" бизнеса постоянно подтверждает практика – Олимпстрой, Саммит АТЭС, "Курорты Северного Кавказа", Сколково. Вредность этой практики – отвлечение интеллектуальных и организационных ресурсов от реальных, "заземленных" проектов. А в том случае, когда электронной презентации оказывается категорически недостаточно, как с Олимпиадой в Сочи, управление проектом переходит в ручной режим на самый верхний уровень.
Модернизация – не идеологический вектор, а комплекс мер по предотвращению хаоса
Учитывая сказанное об инвестициях, нужно говорить и о модернизации. Импорт технологий в предприятия, работающие на экспорт, осуществляется в рамках их текущей хозяйственной деятельности: закупается или берется в лизинг североамериканская, европейская, японская или южнокорейская сельскохозяйственная техника 54, большегрузные грузовые автомобили, строятся современные элеваторы. Внедряются новые технологии на химическое производство, бурением и разведкой нефтяных скважин и других полезных ископаемых занимаются международные компании, на частные строительные предприятия завозится новейшее немецкое, турецкое, даже китайское оборудование.
Даже на уровне мелкотоварного производства понятно, когда говорится о модернизации технологий: применение новых семян, капельного орошения, новых добавок к корму для птицы или скота, новых технологий хранения овощей и фруктов, новой техники для обработки полей. Но модернизация как аналитическое понятие в рассуждении об институтах оказывается слишком широко. Оно используется почти как антоним термина энтропия 55, - но в социальных науках. Как универсальный указатель, отделяющий направление движения "сил света" от направления движения "сил тьмы". Даже когда специально отмечается, что модернизация – это не обязательно благо, звучит эта оговорка примерно как "больной, вам придется потерпеть". Возможно, нужно отделить модернизацию из словаря политика от модернизации из словаря исследователя. Но и в словаре исследователя не все так просто. Трансплантация или выращивание институтов 56, модернизация общества или отдельного института, или отдельного человека – все это разные трансформации. Термин "модернизация" для понимания этих процессов ничего не дает, только вносит элемент оценки, - в "правильном" или "неправильном" направлении происходят изменения. Теория модернизации и теория реформ имеют свою профессиональную литературу, анализ которой здесь не предполагается. В нашем же конкретном случае есть вопросы, однозначные ответы на которые трудно представить. Является ли модернизацией сельского хозяйства (или сельского общества) ликвидация колхозов в 1991 – 1992 годах? А "локальная реституция" 57 по шариату? А переход домохозяйства от выращивания, хранения и продажи овощей к освоению бюджетных денег? А деиндустриализация сельского хозяйства в Ставропольском крае, в процессе которой стала использоваться более мощная и современная техника (трактора, большегрузные автомобили, комбайны). Список таких вопросов почти бесконечен.
Употребляя термин модернизация, понимая его как смысл и суть государственной политики, мы задаем не совсем актуальный способ интерпретации реальности. На оси между управляемой реформой политической системы и хаосом, способным рассеять остатки государственных институтов, модернизация экономических и политических институтов только один из инструментов избежать худшего сценария. Это не цель, а средство. Причем не волшебная панацея, а набор принципиально отличающихся инструментов, которые не могут быть применены одновременно, более того, применение каждого требует отдельного исследования и осмысления.
Примечательно, что распространенное в последнее время в отечественной литературе о Дагестане понятие "конкуренции юрисдикций" (имеется в виду обычай, законы шариата и законы государства 58) стало таким популярным. Проблема выбора между этими тремя правовыми системами иногда возводится в степень борьбы цивилизаций и времен, хотя имеет значительно меньшее значение, чем сама процедура правосудия: от конституирования кодекса и назначения судей до обеспечения исполнения решений. Источники правовых норм, из которых компилируется актуальный кодекс – вопрос историка, а не судьи или законодателя. Нет ни конкуренции юрисдикций, ни политического выбора между ними. Точнее, "конкуренция юрисдикций" - это практическая категория адвокатуры и судебной практики, а не практической политики или теоретического институционального анализа. Имеет значение комплекс формальных и неформальных институтов, а также инструментов их enforcement 59, используемых индивидуальными и коллективными субъектами в борьбе за ресурсы и статусы, и возможность их использования для создания и поддержания эффективного и авторитетного гражданского правосудия. А какие правовые нормы используются в кодексе – это, повторимся, дело лингвистического анализа, вполне интересной и полезной научной практики, а не политической борьбы.
Элементы институционального анализа
Экономика – это очень важная часть, но только часть социального порядка, который начинается с ограничения прямого насилия властью коллектива, будь то самоуправляемый на основе адата или шариата джамаат, или муниципалитет, конституированный в федеративной мозаике политик, и заканчивается сложнейшей системой взаимодействия исполнительной, законодательной и судебной властей. Благосостояние растет, а конфликты разрешаются системными инструментами, когда социальный порядок включает набор институтов, необходимых для экономического развития: институт собственности и его защита, защита контрактов, институт наследования, социальной поддержки и заработной платы. Все эти базовые институты упираются в обязательность равного доступа к насилию, что, в свою очередь, реализуется только через суд и обеспечение исполнения судебных решений. Конечно, это те позиции, которые в идеале должно обеспечить государство. К сожалению, государство на Северном Кавказе, инфраструктура которого часто не просто разрушена, а приватизирована политическими группами, эти базовые для экономического развития институты не поддерживает.
Более того, на Северном Кавказе действует несколько факторов, которые работают против экономики.
Бронированный "Лексус" – плохой транспорт для предпринимателя
Во-первых, незащищенность собственности ограничивает собственные инвестиции и закрывает доступ предпринимателей на глобальный финансовый рынок. Дело не только в моратории на оборот сельскохозяйственных земель 60, но и в условности формально подтвержденных прав собственности. История с покупкой птицефермы в Буйнакском районе Дагестана 61 демонстрирует, как отсутствие института собственности вытесняет предпринимательство на "бюджетный рынок". Птицефабрика была продана администратором, который присвоил себе формальные права собственности, но неформально фабрика оставалась "колхозной". Новый хозяин не был допущен на территорию птицефабрики, которая оборонялась сельскими активистами, преимущественно выходцами из большого кумыкского села. Поскольку конфликт был переформатирован в этническую плоскость (покупатель – чародинский аварец), бенефициары сделки, партнеры администратора, были вынуждены выкупить объект у "чародинского" предпринимателя. Затем был оформлен тотальный падеж птицы, предварительно проданной, и получена страховка, по некоторым данным на треть превышающая сумму сделки и составляющая более миллиона долларов США. Что логично – количество вовлеченных игроков выросло.
В этом сюжете участие принимали не только покупатель и продавец, но и административно-политические крыши продавца и покупателя, этническая организация кумыков, джамаат села, политическая элита республики.
Незащищенность контрактов тесно связана со слабостью института собственности, и приведенный выше пример является иллюстрацией и проблем с соблюдением договоренностей. Но другой пример поможет углубить понимание. Хозяин цеха по производству обуви в Махачкале, будем звать его Магомед, один из самых "продвинутых" технологически и организационно, рассказал, что в последнее время брал кожу в кредит напрямую у производителя, работающего в одной из северокавказских республик. Поставщик познакомил Магомеда с оптовиком в Москве, который предложил производить берцы (обувь для спецподразделений). Магомед закупил необходимое оборудование и дело пошло. Однако через сезон или два оптовик закупки прекратил, а оборудование еще не окупилось. Что делает Магомед? Он применяет "ишкиль" 62 по отношению к поставщику кожи и не расплачивается за очередной товарный кредит. С точки зрения норм обычного права все верно, с точки зрения современной контрактной практики Магомед поступил неправомерно. В любом случае – потерял поставщика кожи в кредит.
Наследование. Эта практика существует в Дагестане и в других регионах Северного Кавказа в нескольких "правовых полях". Там где основным субъектом права является джамаат, действуют шариатские законы наследования, по которым проведена "локальная реституция". В некоторых случаях, как в селении Наскент Левашинского района Дагестана или Былым Кабардино-Балкарии та же самая "локальная реституция" была проведена не по шариату с участием имама, а по специально созданным правилам. В Наскенте, например, работала выбранная населением земельная комиссия.
За пределами компетенции сельской общины действует совсем другая система. Собственность на землю сельскохозяйственного назначения запрещена, и земля распределяется в аренду на разные сроки. Поскольку арендодателем в конечном счете является "региональный суверен", то право пользования землей – его плата своей клиентелле за верность и союзникам за лояльность. Смена суверена или изменение политического статуса арендатора, например прекращение его полномочий, как главы района, лишает в большинстве случаев и права пользования землей. Это, конечно, несколько упрощенная интерпретация. Вот несколько реальных примеров.
Сады в Черекском районе. В свое время эти сады были взяты авторитетным кабардинцем в аренду у района. Арендатор распределил сады в субаренду, "продав" неопределенные права на пользование землей частным лицам. Когда политическая и экономическая ситуация изменились, сады были возвращены как земельный участок в муниципальную собственность. Для передачи в аренду участка муниципальной земли необходимо проводить тендер. Получилось, что садоводы, один раз уже купившие сады, вынуждены снова участвовать в тендере на аренду земли под своими деревьями.
Еще один пример. Новая Шангода. Это населенный пункт в Кумторкалинском районе Дагестана, который возник на месте кутана колхоза села Шангода в Гунибском районе республики. На момент исследования (2011 год) в Новой Шангоде насчитывалось 120 дворов, а в "материнском" селении в горах всего 28. Стоимость земли в Новой Шангоде в два раза меньше, чем в официально признанных населенных пунктах, и снижается от центра к окраинам, не только из-за инфраструктуры, но и потому, что оформление ее в собственность невозможно, потому что в любом случае неопределенность тем меньше, чем старше и дальше от края участок. По какой границе "планы" будут амнистированы при создании муниципалитета, никто не знает.
Населенный пункт существует под политическим патронажем районной элиты, глава района, члены правительства и депутаты Народного собрания образуют группу бенефициаров существующих отгонных пастбищ, выделенных бывшим колхозам (теперь – СХП) селений района 63. В чем-то эта ситуация напоминает сейзину в феодальной Европе в средние века, но это часть политической системы современного Дагестана. Отмена "Закона о землях отгонного животноводства" возможна только при проведении комплексных политических реформ – это существенная ротация элит и политической системы, по своей сути почти революция.
Институт заработной платы. Например, в Махачкале есть сравнительно развитая легкая промышленность. В нее входит обувная, швейная, мебельная отрасли, устроенные преимущественно из массы мелких, часто семейных, цехов или мастерских. Средняя зарплата, которую может платить предприниматель, – 20-30 тысяч рублей, в зависимости от квалификации работника. Высокие бюджетные зарплаты, которые можно "купить" за откат и легкие деньги, которые позволяют получить участнику административной элиты его положение, делают реальное производство бессмысленным. А стоимость рабочей силы увеличивается без увеличения производительности труда, что мешает конкурентоспособности производителей Дагестана даже на уровне российского рынка. В итоге предприниматели мечтают превратиться в чиновников, а работники стать офисным планктоном государственных учреждений и государственных или около государственных корпораций.
Рабочее место милиционера, офицера ППС, в Дагестане стоит от 300 тысяч рублей 64, стоимость оформления инвалидности от 40 тысяч и выше, в зависимости от категории и режима подтверждения статуса инвалида.
Получение кредитов или инвестиций либо связано с "откатами", делающими легальный бизнес невозможным, а привлеченные средства, так или иначе, списываемыми на потери. Популярными же финансовыми инструментами до последнего времени были: материнский капитал, сертификаты на который скупались с существенным дисконтом; финансовые пирамиды 2012 года, вроде оплаты "приор" со скидкой, затянувшие несколько десятков миллиардов рублей; сельскохозяйственные кредиты на несуществующий скот; получение страховки за не существовавший урожай, погибший от мнимого стихийного бедствия и т.д.
Усилия, и ресурсы участников рынка направлены не на создание активов, а на получение доступа к распределению денежных средств: "заработаю денег на Севере и куплю себе должность на родине, в Дагестане". На эти же цели, только в других масштабах, направлены и усилия крупных региональных и федеральных игроков.
При этом люди со средствами, даже сравнительно небольшими, вынуждены содержать охрану и откупаться от тех, против кого охрана неэффективна. В Махачкале одна из самых популярных машин – бронированный "Лексус". Все это приводит к тому, что стоимость товаров и услуг оказывается большей, чем у конкурентов из Турции или Китая, а производить их некому.
Китай, и, особенно, Турция, занимают на внутреннем российском рынке потребительских товаров, продуктов питания и рекреационных услуг место, которое должен был бы занимать Северный Кавказ в целом, и Дагестан в значительной доле.
Рынки-паразиты
Перечисленные факторы (незащищенность собственности и контрактов, растущий бюджетный рынок, невозможность передачи больших капиталов по наследству, трансформация системы социальной поддержки в патрон-клиентские сети, подмена института заработной платы теми же патрон-клиентскими сетями, вместо суда и системы исполнения решений – "рынок насилия") настолько выражены, что можно говорить о доминировании в республиканской экономике двух рынков-паразитов. Об одном из них мы уже говорили – это бюджетный рынок. Второй – "рынок насилия". Эти институции вытягивают ресурсы и энергию из северокавказских предпринимателей, предприятий и домохозяйств.
"Рынок насилия" — это совокупность:
- правил игры, регулирующих борьбу за статусные ренты и "практики продажи безопасности",
- субъектов (военных профессионалов) вооруженной борьбы за ресурсы и статусы, "продающих" на этом рынке безопасность, в том числе и от себя самих,
- субъектов (предпринимателей и чиновников), формирующих спрос на физическую безопасность и защиту имущества.
Практики продажи безопасности — различные виды "крышевания", обеспечение физической защиты, откуп от преследования правоохранительных органов или НВФ (неформальных вооруженных формирований), манипуляции с заложниками и т. д.
Одна из популярных практик — "послание флэшек" — когда предприниматель или чиновник получает посылку "флэш-карту" с видеозаписью, на которой амир (военный предводитель группы НВФ) в том числе и с помощью угроз пытается убедить адресата платить дань. Надо сказать, что "флэшечную" технологию используют и не идейные криминальные элементы, в том числе и сотрудники вполне законных вооруженных формирований.
На рынке насилия в основном действуют организованные группы, состоящие из профессионалов, и участвующие в различных секторах этого рынка – от войны с правоохранительными органами до чисто экономической преступности. Организации, занимающиеся бизнесом, связанным с насилием, могут заниматься и простым грабежом. Использование коррумпированных чиновников, как источника обогащения силовых предпринимателей связывает "рынок насилия" с "бюджетным рынком". В силу слабости и приватизированности государственных институтов в Дагестане рынок насилия занимает большую долю, чем в других регионах Российской Федерации. Это тоже увеличивает издержки при попытках создать успешное предприятие и тормозит развитие экономики.
Бюджетный рынок формируется из различных практик распределения бюджетных субсидий, инвестиций, государственных гарантий, социальных программ и программ развития инженерной, транспортной и социальной инфраструктуры. Это и практика "откатов", и использование "своих" подрядных организаций, и страховые выплаты, и государственные инвестиции в частные, по своей сути, объекты. Покупка пенсий, пособий по инвалидности и "откаты" за компенсации, выплачиваемые по случаю утраты или порчи имущества, затопления садовых участков и домостроений при создании водохранилищ для ГЭС – это тоже бюджетный рынок, только "розничный". Розничный рынок, как известно, особенно подвержен криминализации. По сути, вместо государственных институтов социального обеспечения действуют патрон-клиентские сети. В результате есть люди, которые получают б?льшую или очень значимую часть бюджетных ресурсов в свое распоряжение. Они и становятся объектами шантажа со стороны силовых предпринимателей. Кроме связи с рынком насилия, бюджетный рынок воздействует и на другие, классические рынки в регионе - рынок недвижимости, товаров и услуг - и формирует очень неблагоприятную конъюнктуру для развития других, независимых от бюджета отраслей экономики.
II. Институциональные источники насилия
В отечественной литературе существуют реферативные публикации, посвященные терроризму и экстремизму, в которых анализируются различные классификации и исследовательские подходы 65.
Так же были предприняты попытки объяснить конфликтность на Северном Кавказе в прошлогоднем докладе "Северный Кавказ: Векторы развития", подготовленного в рамках отчета об исследованиях на гранты ИНОП в 2011 году. В качестве основных причин упоминались интенсивная миграция, распад и государственных институтов, и институтов традиционного общества, урбанизация, сравнительно большие бюджетные ресурсы, распределяющиеся между политическими лидерами и среди их клиентелл, распространение политического ислама,
Во многом на сходных позициях и на основании тех же полевых материалов сформулированы выводы в "Истоках конфликтов на Северном Кавказе", где добавлена идея "замкнутого цикла насилия".
Несомненно, миграция в города, слом семейно-родовых автократий, как локальных регуляторов насилия, обострившаяся конкуренция за ресурсы (от бюджетных финансовых потоков до земельных участков под жилищное строительство) и вытеснение государственной монополии на насилие тем, что в предыдущих разделах текста называется "рынком насилия", создает условия для возникновения и поддержания различных конфликтных ситуаций.
Однако причины перехода конфликтов в насильственную фазу объяснены пока не очень удовлетворительно. "Замкнутый цикл насилия", как причина насилия 66 не совсем подходит, так как ничего ровным счетом не объясняет.
Выше сформулировано определение "рынка насилия", который создает экономические условия для существования групп и сетей, специализирующихся на насилии (вымогательстве, крышевании, политических убийствах, похищениях людей ради выкупа, теракта и т.д.). Но исчерпывающего объяснения именно перехода конфликтов в насильственную фазу пока нет.
Кроме "рынка насилия" на Северном Кавказе порой создаются и поддерживаются уникальные локальные социально-экономические условия, служащие своеобразным контекстом для деятельности профессионалов насильственных практик.
Ниже кратко, в формате выводов по двум casestudy, предпринята попытка показать, что и за термином "религиозный экстремизм" скрывается много разных сюжетов и много разных субъектов, и термин "этнический конфликт" не является достаточно релевантным для описания трансформации сообществ и политической системы в регионе.
Это описание социального контекста воспроизводства сети НВФ 67 в Унцукульском районе и сравнение этнической и семейно-родовой моделей защиты и продвижения групповых интересов на примере станицы Галюгаевская в Курском районе Ставропольского Края и сообщества выходцев из села Гагатли в Ботлихском районе Дагестана.
Сельское общество и формирование насильственных практик
Невозможно со всей однозначностью установить причинно-следственные связи между социально-экономическим контекстом и политическим кризисом. Но на примере Унцукульского района Дагестана (28 тысяч жителей, районный центр Унцукуль, одно из крупнейших сел – Гимры) хорошо видно, что терроризм и религиозный экстремизм являются не причиной политического кризиса, а всего лишь его симптомами 68.
1. В начале 1990-х годов жители Унцукульского района, жившие садоводством, одновременно столкнулись с конкуренцией на глобальном рынке, разрушением существовавших при Советском Союзе торговых цепочек и изменением ценовой конъюнктуры — закупаемые промышленные и строительные товары поднялись в цене, а отпускные цены на фрукты относительно подешевели.
2. 400 гектаров садов и земли некоторых поселений, необходимые для жилищного строительства, были затоплены водами Ирганайского водохранилища, что лишило домохозяйства источника дохода, а молодые семьи остались без мест под строительство домов.
3. В силу экономически благоприятной ситуации при "колхозном строе", высокого уровня религиозности и, возможно, других институциональных особенностей сообществ района (например, трудно перемещаемый в город промысел насечки металлом по дереву) унцукульцы не стремились мигрировать в города, и район остался одним из самых населенных сельских горных районов Республики Дагестан.
4. Низкие темпы миграции унцукульцев в Махачкалу и, возможно, другие, в том числе субъективные причины, привели к тому, что в составе республиканской административной элиты практически не оказалось выходцев из района, что существенно ограничивает возможности политического и административного лоббирования интересов джамаатов района в республиканской администрации. Унцукульцам приходится искать альтернативные инструменты защиты частных и общественных интересов.
5. Компенсации за земли, ушедшие под воды Ирганайского водохранилища, с одной стороны, были искусственно занижены и не позволяли осуществить массовую миграцию на плоскость, с другой — ожидание справедливых выплат, о которых власти постоянно говорят, удерживает население в горах, по крайней мере, формально.
6. Огромные финансовые ресурсы, оказавшиеся в распоряжении районных чиновников и администрации ГЭС, стимулировали развитие "рынка насилия" в районе.
7. Манипуляции с компенсациями, и воспринимаемые как несправедливые принципы расчета сумм и согласования списков граждан, которые могут на эти суммы претендовать, и практика "откатов " привели к развитию артикулированного социального протеста. Этот протест не только инициировал формирование социальной роли гражданских активистов, но и создал предпосылки для оправдания общественным мнением насильственных действий по "восстановлению справедливости".
8. В сочетании с наличием рынка насилия, отсутствием политических механизмов защиты общественных и частных интересов, этот "социальный запрос" создает институциональное и политическое "место" для НВФ. Кроме того, складываются условия для существования не только значимой группы оппозиционно настроенных жителей, но и для неприятия скомпрометировавшего себя государства "последовательными мусульманами".
Возможно, так называемая "гимринская группа" является неизбежным ответом джамаата на политическую и экономическую дискриминацию с одной стороны, и поступление значительных средств на рынок насилия с другой. Пусковым же механизмом "ухода в лес" новых рекрутов является страх унижения и физической расправы, которым подвергаются почти все молодые мусульмане салафитского толка на Северном Кавказе. При этом, в лес уходят не только салафиты, но и те, кто руководствуется идеями национально-освободительной борьбы. Еще в советские времена для гимринцев, да и для большинства горцев Дагестана имамы Газимагомед, Шамиль были односельчанами и примером для подражания, национальными героями.
Таким образом,для формирования социально-экономических условий важное значение имеет институциональное купирование миграции и наличие в районе нескольких тысяч молодых, безработных, практически бессемейных, дееспособных и легко мобилизуемых мужчин. Кроме того, нельзя забывать о том, что стратегии "ухода в лес" - по религиозным или по другим, например, "национально-освободительным" мотивам являются не только разрешенными,но иногда и поощряемыми общественным мнением практиками.
Тем не менее, определенно говорить о причинно-следственных связях можно будет только после исследования и обобщения материалов по другим "проблемным" территориям и проведения сравнительного анализа с территориями сравнительно благополучными.
Вытеснение или замещение: джамаат вместо колхоза
Отношения, связанные с этническим фактором анализируются в многочисленных исследованиях отечественных и зарубежных специалистов. В предлагаемом докладе сформулируем несколько тезисов и краткий анализ ситуации на примере сравнения сельских сообществ Восточного Ставрополья и Дагестана.
Несколько тезисов. Отток равнинного населения Ставропольского края и дагестанской плоскости в города связан, прежде всего, с демонтажем социального порядка, институциональной и экономической основой которого были колхозы и совхозы.
Параллельно идет модернизация сельского хозяйства и изменение его структуры в пользу производства фуражного и продуктового зерна 69. Применение современной сельскохозяйственной техники, строительство новых хранилищ и использование большегрузных автомобилей для транспортировки зерна финансируется внешним капиталом, источником которого являются торговые и внешнеторговые операции. Такая модернизация не только резко снижает занятость на селе, но и перераспределяет доходы от урожая в пользу организаций, осуществляющих финансовые и торговые операции, дискриминируя землевладельцев, в том числе пайщиков (см. ниже).
В условиях ослабления государственных институтов уклад жизни мигрантов, преимущественно жителей сельских, горных и предгорных районов Дагестана, как самой многочисленной республики, выходцы из которой готовы работать на земле и лучше всех подходят на роль колонизаторов, оказывается более жизнеспособным, чем распадающиеся "постколхозные" сельские общества равнины. Сохранившиеся семейно-родовые сети, практика использования для обеспечения равного доступа членов сообществ к правосудию шариатского и обычного права компенсируют институциональные лакуны. Разрушение и трансформация советских институтов не так чувствительны для реляционных и категориальных идентификаций, социальных локализаций и связанности членов джамаатов 70. Социальный же порядок "постколхозного" равнинного села, оказавшегося вне поля классификационной работы государства, лишенный открытого доступа к государственной судебной системе и не сохранивший собственных институтов регулирования насилия, оказывается куда менее стабильным.
Различные этнические мобилизации (в данном случае казачество, но в Ставрополье и на Дагестанской равнине активизируются так же кумыкские и ногайские национальные движения) – реакция старожильческих локальных элит на угрозы их суверенитету. Мобилизационные усилия "этнических предпринимателей" и создаваемых ими организаций находят живой отклик среди местного населения, используя энергию социального протеста, спрос на коллективную безопасность и разрушение "советских" социальных категорий 71. Здесь уместно процитировать Роджерса Брубейкера: "Насилие становится "этническим", ("расовым", "националистическим") благодаря значениям, которые придают ему преступники, жертвы, политики, чиновники, журналисты, работники служб помощи и др. Такие акты фреймирования и нарративного кодирования не просто интерпретируют насилие – они конструируют его в качестве этнического" 72.
Сравнение двух частных случаев трансформации сельских общин – станицы Галюгаевской в Курском районе Ставропольского края, расположенной на границе с Чеченской Республикой, и джамаата выходцев из дагестанского селения Гагатли, расположенного на территории Андийского округа Ботлихского района, не позволяет претендовать на глобальные обобщения. Выводы, которые можно сделать на данном этапе, фрагментарны и располагаются в довольно широком тематическом диапазоне и на разных уровнях абстрагирования. От эмпирического наблюдения относительно животноводства до рискованных, но, с нашей точки зрения, оправданных и продуктивных для дальнейших исследований, предположений о перспективах конкурирующих социальных порядков на северокавказской равнине.
Краху животноводства на равнине может быть противопоставлена его модернизация в горах и предгорьях. Более того, выходцы из горных селений постепенно распространяют свое экономическое влияние на равнину.
Ликвидация колхозов в Ставропольском крае привела к катастрофе в животноводстве 73 (особенно мясном КРС и молочном), которое было крупным, высокотехнологичным и трудоемким. Количество рабочих мест и доходы колхозников существенно снизились, перспектива работы в селе пропала, что привело к оттоку населения в форме эмиграции и трудовой миграции 74.
В дагестанских же селах животноводство легализовалось как частное. Готовность к внелегальным рыночным отношениям, распределение сенокосов в частную собственность и свободный доступ частного скота на свои общественные и "купленные" чужие пастбища привели к росту поголовья скота как в горах и на кутанах, так и на кошарах в Ставропольском крае. В ряде мест (Кадарская зона 75, Гагатли и т.д.) получило развитие стойловое содержание до 100-120 голов КРС на частных подворьях. Откормочного, интенсивного животноводства раньше в этих местах не было. В этом смысле можно говорить о модернизации.
Деиндустриализация сельскохозяйственных кооперативов и предприятий на равнине привела к передаче большого количества земель в аренду внешним инвесторам, а в горах и предгорьях вызвала расцвет некоторых "очагов" приусадебной экономики.
Ликвидация колхозов, как достаточно крупных и индустриализированных сельскохозяйственных предприятий, а также незащищенность имущественных паев (сооружения и сельскохозяйственная техника) в Ставропольском Крае привела к деиндустриализации правопреемников колхозов на равнине. Передача земель в аренду внешним инвесторам, строящим бизнес на производстве и продаже зерна на глобальном рынке, сопровождается тотальной модернизацией зернового полеводства и внедрением энергоемкого оборудования, существенно повышающего производительность труда и сокращающего трудоемкость производства. Сокращение рабочих мест стимулирует отток сельского населения равнины в большие города.
В горах и предгорьях, где размеры пашенных земель и рельеф требуют индивидуального подхода к каждому участку, сельскохозяйственная техника дагестанских колхозов и совхозов, которая перешла в частные руки, используется вполне эффективно 76. Там и при колхозном порядке труд в сельском хозяйстве не был полностью механизированным. Частная собственность в некоторых случаях привела к существенной модернизации "приусадебной экономики": новые сорта в овощеводстве (Кахун и Былым в Кабардино-Балкарии, Теберда в Карачаево-Черкесии и т.д.), интенсивное животноводство, основанное на стойловом содержании скота (Карамахи, Чабан-Махи, Доргели, Шамхал в Дагестане), более глубокая переработка продукции (сушеное мясо и колбаса в Гагатли, современные консервные заводы в дагестанских Тлох, Кикуни и т.д.) 77.
Субъекты "приусадебной экономики горных и предгорных сел Дагестана успешно противостоят экспансии внешних инвесторов, в том числе представителям собственной политической элиты, сохраняя контроль над земельными активами. В итоге:
На равнине полным ходом идет перераспределение прав на распоряжение землей и урожаем в пользу внешних инвесторов (даже руководство колхоза и муниципалитета в Галюгаевской как единственный способ разрешения проблем с долгами видят привлечение внешних инвесторов в колхоз и продажу паев выходцам из станицы). А в горах, наоборот, совершилась "локальная реституция", земли распределены между членами сельских общин (по шариату, по наследству или по решению муниципальных властей). Поскольку "свои" земли в горах и предгорьях поделены и на них установилась рыночная, довольно высокая из-за малоземелья цена, за дополнительными сельскохозяйственными землями приходится идти на соседние территории. Отсюда и колонизаторская активность горцев как в направлении дагестанской равнины ("кумыкской", "русской", "ногайской"), так и в соседние регионы.
В Ставропольском крае, несмотря на формально проведенную паевую приватизацию, институт собственности на землю формируется медленно, межевание и выделение паев в натуре встречает трудности и сопротивление административных элит, в результате стоимость паев занижается кратно. В горах и предгорьях, особенно там, где наблюдается очаговое экономическое развитие, стоимость земли соответствует рыночной при полноценном институте собственности. Результат – интенсивная миграция сельского населения в Восточное Ставрополье и другие районы края и соседних субъектов Российской Федерации.
Заниженная стоимость паев в Ставропольском крае, связанная с трудностями выделения земельных долей в натуре привела к трем важным следствиям. Первое – отсутствие доступа к финансам из-за недооценки стоимости пашни и истощение земель. Второе – формирование своеобразного административного рынка аренды паев, который, в свою очередь, сформировал "ренту пайщика". Паи нельзя продать как актив, но можно продать, как право получения арендной платы. Три тонны пшеницы за пай – это возможность откормить несколько поросят или бычков и "обналичить актив", продав мясо. Третье следствие – низкая мобильность населения. Купить на пай жилье в городе невозможно, остается либо получать скромную ренту, либо продать дом, приусадебный участок и пай мигранту, тому же левашинцу или акушинцу, - выходцам из Дагестана- и уехать. В противоположность ставропольской равнине – высокие цены на землю в некоторых дагестанских аулах и отсутствие земли на продажу даже по этим ценам, заставляет выходцев из республики Дагестан искать альтернативные возможности. В итоге платежеспособный спрос мигрантов на паи и дома в восточном Ставрополье регулирует миграционный отток старожильческого населения.
Институт "председателя" и попытки этнической мобилизации на равнине – инструменты компенсации ослабления государственных институтов в "постколхозных" сообществах. В сообществах, производных от джамаатов успешно действует семейно-родовое, "тухумное" обеспечение интересов, как "общий продукт "принадлежностей" к категории и к сети – категориальной общности и общей связанности" 78. Наверное, можно говорить о "catnet" 79 джамаатов, кристаллизирующимся на основе шариатского права, в дагестанских горах и предгорьях.
Единственным институтом, сдерживающим деградацию системы хозяйствования на равнине, оказался институт "председателя", сочетающий в себе элементы бенефициара всей экономики села, администратора, судебной власти и коллективного представительного органа управления. И именно этот институт оказался главным препятствием для рентоориентированной административной элиты. Поэтому против "председателей" "работает" скорее административный рынок, чем мигранты. Главным же локальным политическим институтом в Дагестане стал джамаат, значительно менее уязвимый, и полностью замыкающий на себя распределение ресурсов и статусов внутри сообществ, оказавшийся сравнительно устойчивым при трансформации локального сообщества в сеть.
В Ставропольском крае села и станицы испытывают трудности с организацией защиты собственности и контрактов, обеспечением безопасности на своей территории. Доступ к насилию распределяется на коррупционном рынке 80, "центральные транзакции" которого осуществляются на закрытых внутренних площадках региональных административных элит. Локальные элиты, ради защиты своего права на ренту и организации коллективной безопасности часто прибегают к этническому предпринимательству, остающимся единственным способом мобилизации местного населения.
Нужно отметить, что этническая мобилизация является не только политическим инструментом местных элит, но и единственным средством защиты собственности и контрактов для равнинного населения, семейно-родовые автократии которого были демонтированы в период советского "колхозного" социального порядка.
Джамаат же, и подобные ему локальные социальные порядки, как было сказано, обеспечивают своим членам равный доступ к насилию, легитимизированный шариатским правом. Это существенно снижает издержки на осуществление основных политических и экономических транзакций внутри джамаатских и производных от джамаатских социальных структур.
Джамааты, сохранившие плотную социальную текстуру, пронизанную семейно-родственными связями, в этническом дискурсе не нуждаются. Доступ к насилию регулируется через тухумы (в Дагестане), тейпы и фамилии (на вайнахском и западном Северном Кавказе) или патрон-клиентские сети. Так же функционирует распределение ресурсов и статусов, например, осуществляется идентификация и социальная локализация. А вот принадлежность к группе часто определяется через религиозную общину. Таким образом, этничность, как категория идентификации, вытесняется с одной стороны родовой автократией, с другой – более фундаментальным религиозным дискурсом.
На последней переписи населения 2010 года большинство гагатлинцев записалось аварцами: "...Андийцы 81 что написали, не знаю, но мы, гагатлинцы, почти 99% написали: аварцы..." 82. Этот пример понятен в контексте "парада идентичностей", когда каратинцы, ахвахцы, дидойцы и андийцы 83 обособились от аварцев.
При этом стояние на Карамане – сочетание защиты прав собственности на землю двух тысяч кумыкских семей, попытки институционализировать в виде Таркинского района Махачкалы политический ресурс этнической элиты и символа всего "кумыкского протеста" на текущий момент.
Этнические организации, представляющие, в разной степени обоснованно, формируемые in situ 84 этнические группы, являются необходимыми участниками регулирования насилия и формирования базовых институтов: собственности, защиты контрактов, наследования, социальной поддержки и заработной платы. Они, наряду с религиозными общинами, профсоюзами, экономическими организациями, сельскими и другими территориальными сообществами, законными и незаконными вооруженными формированиями и т.д., создают субстрат, без консолидированной поддержки которого государство деградирует, и только благодаря нетривиальной активности которого, оно может восстановиться вновь.
Без участия этнических и религиозных организаций сложно представить себе систему коллективной безопасности, так как государственные институты, по конституции призванные обеспечивать независимый суд и исполнение решений, окажутся как бы без приводных ремней.
Все вышесказанное позволяет сделать следующие предположения:
Первое. Без формирования института собственности на землю и обеспечения со стороны государства при доступных для большинства домохозяйств издержках защиты собственности, жизни и контрактов, отток старожильческого сельского населения продолжится. Сообщества, выросшие из дагестанских джамаатов и других обществ с семейно-родовой автократией, продолжат замещение или ассимиляцию "постколхозных" обществ на равнине восточных районов Ставропольского края, Дагестанской равнины и других предгорных территорий Северного Кавказа.
Второе. Постепенное замещение одних ("постколхозных") сообществ другими ("постджамаатскими") приведет к тому, что политические институты Ставропольского Края и других, включенных в миграционные процессы регионов, тоже трансформируются.
Политическая система организации административной элиты в Ставрополье, видимо, будет меняться 85 в сторону приватизации государственных институтов, и, как следствие, разрушения систем регулирования насилия и социальной поддержки населения, замены существующего административного рынка 86 на характерные для национальных республик патрон-клиентские сети, роста неравенства и внедрения элементов непрямого управления, характерных для политических систем в Дагестане и, в той или иной мере, в других республиках. Это приведет к дальнейшему оттоку населения, нуждающегося в специализации рынка труда, государственном регулировании насилия, идентификации и социальных локализаций.
На этом фоне возможно дальнейшее конструирование конфликтов как этнических и религиозных, что приведет к усилению "групповой мобилизации" и потенциальному росту уровня насилия.
Третье. Конкурентные преимущества джамаата и производных социальных порядков как системы локальных институтов, очевидные при сложившейся политико-экономической ситуации, исчезают и исчезнут, как только конкуренция за источники ренты в рамках территории фронтира меняется на конкуренцию товаров и услуг на открытом рынке.
Институциональная система в существующих очагах экономического развития, основанных на приусадебной экономике, и локальной, организованной внутри джамаатов и подобных сообществ, защите прав собственности и контрактов, лимитирует экономическое развитие, делая индустриализацию сельского хозяйства и мануфактурного производства невозможной.
Оптимальной стратегией для "хозяйствующего субъекта" в такой ситуации является стратегия, которая позволяет максимально снизить риски потерь. Тратить ровно столько, сколько нужно, "чтобы капуста выросла". Будет высокая цена – удастся заработать. Не будет спроса – получишь минимальные потери. Вот нарратив, формулирующий такой подход:
"Я своей семьей... делаю всю работу...: и сажаю, и прополка, и все остальное... Шесть человек, (детей) четверо... Свои (местные) семена лучше выдерживают засуху, лучше дают урожай... Импортный сорт, поздние сорта – (больше урожай, но расходов больше - ДС), полив нужен хороший... И ухаживать трудно за ними... Я взял только один (импортный – ДС) сорт. Больше импортных сортов я не брал" 87.
Организация водоснабжения требует инвестиций в создание и поддержание ирригационной системы, в разработку системы распределения воды, организации надзора за соблюдением этих правил и наличия системы принуждения.
Невозможность организовать все эти процедуры приведет и приводит к сокращению площади поливных полей. В Дагестане, в Кизлярском районе, в Тарумовском районе, в Кизилюртовской зоне прекращение должного ухода за ирригационной системой привело к тому, что рисовые чеки превращены в скудные пастбища или, в лучшем случае, в посевы люцерны.
Организация хранения и переработки овощей кроме прямой защиты собственности и инвестиций в сооружения и оборудование для хранения, упаковки, консервации и переработки, требует еще и выполнения двусторонних контрактов на поставку и прием на хранение овощей и фруктов и, соответственно, системы принуждения к исполнению этих контрактов. Отсутствие такой системы приводит к невозможности консолидации производителей и трудностям при выходе на рынки.
Примеры издержек отсутствия институционального обеспечения экономики многочисленны, но и приведенных достаточно, чтобы проиллюстрировать существующие проблемы.
III. Очаговая модернизация
В ходе изучения экономического развития в разных регионах Северного Кавказа обнаружился феномен, который получил рабочее название "очаговая модернизация". Этот термин мы уже употребляли при описании различных рынков.
На фоне общего упадка сельскохозяйственного и промышленного производства на некоторых территориях и в некоторых отраслях экономика не просто сохранилась, но и существенно выросла за последние 20 лет.
Одной из наших гипотез было предположение, что в очагах модернизации возникает институциональная среда, отличная от соседних, не развивающихся территорий, а значит и иной социальный порядок.
Это предположение полностью подтвердилось. Более того, нами зафиксирован экспорт институциональных решений, как на соседние, так и на удаленные, но связанные с очагом, сообщества. Разнообразие социальных порядков в рамках одного суверенитета – признак неравномерности трансформации не только федерации в региональном разрезе, но и регионов в разрезе муниципальных образований.
Такая неравномерность требует ответственной и селективной политики. Возвращаясь к критике стратегии "заливания деньгами", отметим, что в силу разных особенностей территории "очаговой модернизации" чаще проигрывают конкуренцию за субсидии. Эта конкуренция разворачивается не на товарном, а на бюджетном, силовом и административном рынках, что приводит к феномену "отрицательного отбора" на уровне локалитетов и стимулирует отрицательный отбор на рынке труда.
Мы исходили из того, что самая распространенная модель экономики на Северном Кавказе – это "приусадебная экономика". Действительно, доходы от приусадебных участков составляют от 50% процентов общих доходов домохозяйств, а в очагах развития эта доля значительно выше.
Прочие виды доходов – зарплата в бюджетной или другой сферах, поездки на заработки, пенсии, пособия по инвалидности, сельскохозяйственные и другие кредиты, компенсации, плата за аренду паев в Ставропольском крае и Карачаево-Черкесии – скорее способы приусадебную экономику поддержать.
Но и этот подход слишком упрощенный. Кроме приусадебной локализации, экономические конструкции на Северном Кавказе имеют еще ряд особенностей. Эти особенности сформулированы в предыдущей главе.
"Приусадебная экономика" на Северном Кавказе, это в большинстве случаев способ выживания, а не стратегия процветания. При первой возможности перейти от натурального хозяйства к бюджетному рынку, семьи перестают сажать картошку и держать скот, или существенно сокращают эту деятельность.
Однако, при сочетании некоторых факторов "приусадебная экономика" приобретает модернистские черты. По предварительным наблюдениям мы составили список таких факторов, но с достоверностью построить модель перехода стагнирующей приусадебной экономики, нацеленной на выживание, как мы говорили в предыдущем параграфе, на основании имеющихся данных мы не можем.
Факторы, поддерживающие очаговую модернизацию:
- Поставка продукции на удаленные рынки.
- Положительная обратная связь между сбытом и производством.
- Высокие барьеры альтернативных стратегий для сообществ – участников рынка.
- Развитые социальные практики отходничества и "внелегального предпринимательства".
- Сочетание конкуренции и кооперации среди домохозяйств или предпринимателей.
- Стихийно сложившиеся бренды.
- Высокая устойчивость к рискам за счет того, что основные издержки не монетизированы.
- Возможность защитить земельную или другую собственность, по крайней мере, на уровне сообщества.
Эта экономика не только приусадебная – и исторически, и институционально. Она постколхозная и джамаатская, в расширенном понимании, которое мы постарались дать выше. В условиях моратория на приватизацию сельскохозяйственных земель, враждебной институциональной среды и инвалидизированного института собственности приусадебный участок – это все активы, которые есть у среднестатистической семьи. Товарное производство – большая редкость. Тем важнее разобраться в немногочисленных примерах экономического развития, попытаться понять, почему в одном из 1000 селений выращивают капусту на всю страну, тогда как в большинстве овощеводство позволяет лишь обеспечить семью и, в лучшем случае, родственников в городе. Почему в одном селении переходят с пастбищного животноводства на стойловое содержание на фоне угасающего отгонного животноводства в сотне других. На каких инвестициях создают туристическую индустрию. Как среди нищеты зарабатывают по нескольку миллионов рублей в год на хозяйство садоводством, тогда как в соседних селах не собирают абрикосы, которые стучатся в окна домов?
Приусадебная экономика и "одноэтажная" городская промышленность
Неформальная экономика, как мы уже говорили в первой и второй главах,на Северном Кавказе создает второй ВРП региона.
- Недоступность бесплатных государственных услуг для большей части населения приводит к тому, что люди вынуждены весь свой бюджет тратить на "социалку". Обеспечение детей (образование, строительство дома и обстановка на свадьбу, иногда покупка должности), содержание старших членов семьи и поддержку родственников, здравоохранение (расходы на операции покрываются преимущественно за счет внутрисемейных и внутритухумных хозяйственных и организационных отношений).
Неформальная экономика на Северном Кавказе, особенно в Дагестане,в регионе Кавказских Минеральных Вод поражает своим разнообразием. В некоторых джамаатах, станицах, селах, даже городах, вроде Нальчика, Махачкалы или Баксана, на приусадебных участках, распределенных муниципальной властью или по шариату (инструментарий локальной реституции довольно многообразен), существует мелкотоварное, но интенсивное овощеводство, садоводство и животноводство, включающее иногда тысячи, а порой и десятки тысяч домохозяйств. К примеру, Левашинский район Дагестана славится капустой. Это большая территория в десятки тысяч гектар, на которой именно домохозяйства, а не колхозы и крупные или средние предприятия, выращивают заметную часть капусты для всей Российской Федерации. Около Махачкалы и на юге республики есть районы, в которых в большом количестве выращивают помидоры. Есть традиционное, правда сильно подорванное экономически, в том числе глобальным рынком и системой гидроэлектростанций, садовое хозяйство. Это гергебильские, унцукульские, ботлихские, гоцатлинские абрикосы, яблоки в Кабардино-Балкарии (Кенже, Баксан). Общий урожай по стоимости достигает десятков миллиардов рублей.
Не является мощной и современной, но все же существует перерабатывающая промышленность. Эта промышленность основана главным образом на сырье, производимом силами домохозяйств. К примеру, часть абрикосов жители продают на рынках России, а часть отдают в перерабатывающую промышленность, предприятия которой остались в форме правопреемников колхозов или стали частными. В Ставропольском крае развивается и новая пищевая промышленность. Кроме растениеводства есть еще животноводство. Например, Кадарская зона является территорией, на которой сосредоточено наибольшее количество крупного рогатого скота (около 50 тысяч, а это очень большое число) в регионе. Также развито стойловое животноводство,в каждом дворе насчитывается по 50-120 голов скота. Таким образом, в общем количестве набираются десятки тысяч и больше голов. Практически, Кадарская зона и создает региональный рынок кормов и макрорегиональный, простирающийся до Украины включительно, скотный рынок. В последнее время скот на откорм дагестанцы скупают еще в утробе, до отела, оплачивая вперед, например, в Калмыкии.
Есть село в горах на границе с Чечней – Гагатли. Там также расположены домохозяйства, которые занимаются откормом крупного рогатого скота, сушением мяса и колбасы.
Развито птицеводство, в основном в Кабардино-Балкарии, где в течение года забивается около 25 миллионов голов птицы, а также в Доргели Карабудахкентского района Дагестана. Но, кроме приусадебной экономики, есть еще городская легкая промышленность. Это производство обуви, производство мебели, швейное производство, мойка шерсти, производство шерстяных и меховых изделий.
В Кабардино-Балкарии и Ставропольском крае "приусадебное" свиноводство постепенно вытесняется животноводческими комплексами.
Центрами мануфактуры являются Махачкала, Хасавюрт, Кисловодск, Учкекен, Черкесск, Баксан, Георгиевск.
В Учкекене (Карачаево-Черкесия) и Нижних Казанищах (Дагестан) городская промышленность развивается в сельских условиях.
Важно, что и в сельском хозяйстве, и в промышленности преобладают мелкие, но многочисленные организационные формы – домохозяйства и семейные цеха. Вторая важная черта этой экономики, делающая ее очень перспективной – ориентация на удаленные рынки. Обувь, овощи и фрукты вывозят в центральные регионы России и в Сибирь.
И, конечно, частное строительство и торговля. Это и финансовый инструмент ("план" и дом в Махачкале, Владикавказе, Нальчике, Назрани, Магасе или родном селе – главный инструмент инвестирования доходов в регионе, особенно в Дагестане и Ингушетии 88), и огромное количество рабочих мест в Дагестане. Только вокруг Махачкалы производилось в 2010, 2011 годах около 200 миллионов штук кирпича. В Ингушетии строительство - чуть ли не единственный заработок кроме бюджета. Под Дербентом, в Акуша, в Мекеги, в Талги, в Губдене на карьерах добывают, режут строительный камень, который используется по всему региону. В Ставрополе дагестанский камень представлен специализированными фирмами, работающими на строительстве в Сочи, Краснодаре, в Москве, в самом городе, в селах, вроде Ачикулака, легко узнаваемы дома из дербентского или акушинского камня.
В Карачаево-Черкесии кроме крупного, еще советского цементного завода, быстро растет частное предприятие Хабезский гипсовый завод, который является редким образцом построенного с нуля современного, высокотехнологичного производства.
В Черкесске на заводе Дервейс собирают китайские легковые автомобили.
"Золотой мост" (граница с Азербайджаном) и хасавюртовский рынок поддерживают и мелкий, и средний импорт и, иногда, импортозамещающую мануфактуру. Транспортный бизнес развит в селениях Леваши, Акуша, Губдене и других селах Дагестана. Речь идет о дальних, в том числе международных, грузовых перевозках.
Можно еще говорить об овцеводстве, преимущественно сосредоточенном в Восточном Ставрополье. Но фермеры там в большинстве своем дагестанцы.
Другой, крупный и средний бизнес в регионе есть, но он не создает большого количества рабочих мест (за исключением таких промышленных городов как Невинномысск и Буденновск, например) или превратился в строительные площадки, как часть завода им. Гаджиева в Махачкале. Крупные промышленные предприятия, которые остались еще со времен Советского Союза, практически никак не участвуют в жизни широких масс населения, большинство из них мертвы.
Доходы от нефтяных предприятий на сегодняшний день не слишком влияют на экономику региона, нефть – источник доходов для очень немногочисленной группы лиц. Примерно тоже можно сказать и о Махачкалинском морском порте, бенефициаров которого любой житель республики может назвать по именам, и других крупных предприятиях региона.
Что такое очаги модернизации на Северном Кавказе? В качестве примеров рассмотрим "обувной кластер" в Махачкале, "откормочный бизнес" в Дагестане и выращивание овощей и фруктов в Дагестане, Кабардино-Балкарии, Карачаево-Черкесии и Ставропольском крае.
Обувной кластер
Это примерно 100 частных фабрик с количеством работников до 100 человек в каждой и несколько сотен (по некоторым данным до двух тысяч) мелких цехов, иногда семейных мастерских, в Махачкале. Занятость в индустрии колеблется от 20-ти до 50-ти тысяч человек, основной контингент занятых – молодежь, часто мигранты из сел в первом поколении (чаще тоже молодые, в том числе, студенты) и женщины из семей, нуждающихся в дополнительном заработке.
Изготовленная в Махачкале обувь занимает до 25% российского рынка обуви отечественного производства (от 2 до 5% общего объема рынка), уступая по масштабам только Ростову-на-Дону. Объем выплачиваемых заработных плат только наемным рабочим составлял до 1, 5 миллиардов рублей в год. При средней заработной плате 10000 рублей в месяц в среднем за год – это 12 000 рабочих мест, а с учетом сезонных пиков занятости – то же количество, но по 20000 рублей. Качество производимой обуви разное, в том числе и "premium class".
Сегодня, на фоне общего падения рынка и изменения структуры продаж (доля вещевых рынков падает, доля сетей растет) производство обуви в Махачкале сократилось с почти 10 миллионов пар в год до примерно 5 миллионов. Средняя стоимость одной пары – 650 – 750 рублей, из которых заработная плата составляет 100 – 150 рублей.
Развитие производства стимулировало появление оптовых магазинов сырья, фурнитуры и оборудования, формирование устойчивого спроса на кожу, подошву, развитие дилерской сети, развитие обувного дизайна. Махачкала закупает кожу в Рязани и на кожевенном заводе в Чегеме.
Возникновение обувной индустрии в Махачкале обусловлено многими причинами. Это ремесленная традиция лакского села Шовкра – "лакская обувь". Уникальный спрос на продукцию во времена советского дефицита и со стороны Чечни во время конфликта в 1990-е. Отсутствие альтернатив для предпринимателей – обувной бизнес своей структурой и экономикой защищен от рейдерства, кроме того, не создает достаточной капитализации для ухода предпринимателей-обувщиков на бюджетный рынок. И, наконец, достаточная концентрация производителей обуви в одном городе.
Обувная индустрия как велосипед – нужно все время "крутить педали" и работать в кредит. Помогло развитию производства и наличие трудовых ресурсов при дефиците альтернативных индивидуальных стратегий: честно заработать 20-50 тысяч рублей при сдельной оплате и свободном графике в республике трудно.
Но, у "обувного чуда" Махачкалы есть и проблемы. Это технологическая отсталость, связанная с большими рисками инвестиций в переоснащение производства; отсутствие сырьевой базы, связанное с рисками долгосрочных вложений, дефицит оборотных средств как обратная сторона "внелегальности" экономики. Существуют и барьеры доступа к рынкам сбыта, обусловленные также неформальным характером большинства производственных отношений и отношений собственности в индустрии, невозможностью существенно увеличивать объемы производства без гарантированного сбыта и товарных кредитов. Тормозят развитие обувного дела в Махачкале и слабость инфраструктуры, и высокая цена энергоресурсов, как общие проблемы российской энергетики. Существенную угрозу для индустрии представляет смена поколения предпринимателей, которое без индустриализации и модернизации отрасли, без повышения доходов и снижения рисков может привести к естественному сворачиванию индустрии: следующим поколением будут выбраны другие регионы для жизни и другие сектора экономики для бизнеса.
Мясной кластер
Поводом для разговора является существующий откорм крупного рогатого скота на частных подворьях преимущественно в Кадарской зоне (даргинские села Карамахи, Чабан-махи, Кадар, население примерно 10-15 тысяч человек) и Ботлихском районе (село Гагатли) в Дагестане, где единовременно содержится около 50 тысяч голов КРС. Для откорма хозяйствами, держащими по 60-100 голов на приусадебных участках, закупается до 100 000 голов в год. Практически весь юг России заготавливает корма, выращивает молодняк для откорма и через рынок в Хасавюрте поставляет их на приусадебные откормочные комплексы в горах и предгорьях Дагестана, где на продажу забивается более 150 голов в день.
Кроме откорма крупного рогатого скота в Дагестане, налажено производство баранины в горах Дагестана, Карачаево-Черкесии и Кабардино-Балкарии, а также, скорее, в основном, в Восточном Ставрополье, где на кошарах содержится от 1 до 3-х миллионов голов овец, в зависимости от конъюнктуры. Баранина идет на местный рынок, в Москву и другие крупные города, часто живьем, говядина – преимущественно на внутрирегиональный рынок.
Существующие объемы "приусадебного" животноводства предполагают производство племенного скота на откорм до 100 000 голов в год, производство соответствующего количества кормов и переработку примерно 50 тыс. тонн мяса. Существование готового очага развития и сформированного спроса на молодняк, корма и переработку избавляет от необходимости инвестировать в "обучение рынка" 89 и налаживание сбыта, снижает коммерческие риски инвестиций в индустриализацию животноводства. Создание современного племенного комплекса в Восточном Ставрополье или/и Ростовской области, развитие ветеринарной службы, развитие переработки мяса и молочной промышленности, от хладокомбинатов до мясоперерабатывающих и молочных заводов, развитие современной кормовой базы в Ставрополье, инвестиции в организацию сбыта готовой продукции могут привести к росту объема индустрии минимум в два–три раза (до 40 – 100 и более млрд. рублей выручки в год) и росту количества рабочих мест в республиках и восточном Ставрополье в сельской местности на 100-150 тысяч, включая самозанятость на фермерских хозяйствах.
Важно, что эти инвестиции будут стимулировать создание собственной сырьевой базы для кожевенного, шерстяного, обувного производства, производства шерстяных изделий в Карачаево-Черкесии.
Формирование современной аграрной индустрии в Ставрополье предполагает упорядочение земельных отношений, что имеет совершенно самостоятельное институциональное и экономическое значение. Развитие института собственности на землю в Ставропольском крае приведет к повышению цены за гектар примерно в 10 раз, что даст дополнительный приток инвестиций, как в сельскую местность, так и в города (за счет миграции части сельского населения и продажи паев за стоимость, соизмеримую со стоимостью жилья в мегаполисе). Сегодня средняя стоимость колхозного пая, не выделенного из общего клина, но предполагающего право собственности на примерно 10 гектар пашни, составляет 100 тысяч рублей. Земля со свидетельством о собственности и с кадастровым номером стоит в 10 - 20 раз дороже. Межевание приведет к тому, что обладатели паев смогут, продав свои наделы, купить жилье в городе, Ставрополе или Пятигорске. Это кардинально повысит мобильность сельского населения и изменит качество миграции в край.
Овощи и фрукты
В настоящее время на территории СКФО выращивается более 700 000 тонн капусты. Преимущественно в Левашинском, Акушинском и Буйнакском районах Дагестана, в селении Былым в КБР, и в селении Теберда в КЧР, большой объем томатов в Ставропольском Крае, КБР и Южном Дагестане, на несколько миллиардов рублей абрикосов и других фруктов в Дагестане и других республиках. Урожай овощей преимущественно получают на десятках тысяч приусадебных участках площадью в несколько соток. Редко речь идет о гектарах. Это основа местной экономики и занятости населения. Дома, машины, дипломы и жилье в городах – все имеет капустное, абрикосовое, яблочное происхождение. И не только. Сформировался вполне современный рынок труда, например, в дагестанском Леваши функционирует уникальная частная биржа труда, на учете которой иногда "стоит" больше тысячи человек.
Вокруг овощеводства сложился рынок семян, удобрений, сельхозтехники и оборудования для полива и строительства теплиц и домашних овощехранилищ (используются все больше импортные семена, устойчивых к засухе, вредителям и болезням, хорошо сохраняющихся при перевозке сортов). Транспортировка овощей и фруктов в другие регионы РФ стимулирует развитие транспортной индустрии: частный автопарк в Дагестане, по большей части зарегистрированный в "капустных" и соседних районах, составляет несколько десятков тысяч (возможно, сотни тысяч) грузовиков и грузовых рефрижераторов.
В Ставропольском крае, в Дагестане, уже существуют динамично развивающиеся предприятия, производящие натуральные фруктовые и овощные соки из местного сырья. Например, соки торговой марки "Южный", произведенные ООО "Кубанская долина" в Новоалександровке, строящей новый завод в Степновском районе Ставропольского края.
Овощеводство и садоводство может получить дополнительные возможности за счет инвестиций в инфраструктуру, технологии и "хорошие" институты. Резервы роста у отрасли огромны, если рассматривать импортозамещение как перспективное направление развития сельского хозяйства. На сегодня и по овощам, и по фруктам, за редким исключением, доля отечественных производителей не превышает 10% на внутреннем рынке.
Подобные модели развития можно предложить для других отраслей: производства шерстяных изделий в Карачаево-Черкесии, швейной промышленности, производства мяса птицы в Кабардино-Балкарии, Северной Осетии – Алании, свиноводства т.д.
Городская экономика – ключ к земельной реформе
Развитие очагов экономического роста на Северном Кавказе напрямую зависит от скорости урбанизации. Почему? Северокавказская миграция в Москву, Санкт-Петербург и другие города страны и мира имеет две причины. Первая - аграрная перенаселенность региона. Вторая - большинство городов на Северном Кавказе, да и в России не способно обеспечить занятость вчерашних сельских жителей. Макроэкономическая и институциональная среда в стране блокирует развитие городской импортозамещающей трудоемкой промышленности.
От качества и скорости развития городской промышленности на Северном Кавказе зависят и успехи аграрного сектора, невозможные без земельной реформы, и экономическое развитие региона в целом. На микроуровне эта зависимость хорошо видна в Схеме №3: "Взаимодействие сельской и городской экономик в Дагестане".
Экономику создают горожане
Сегодня снова в Кабардино-Балкарии и Дагестане власти заговорили о земельной реформе. В начале 90-х введения частной собственности на земли сельхозназначения в республиках побоялись, но двадцать лет спустя стало понятно, что без приватизации не обойтись. Как не обойтись без разграничения муниципальных, региональных и федеральных полномочий по регулированию поземельных прав. Во-первых, есть требования Земельного кодекса и закона 131 ФЗ о местном самоуправлении. Во-вторых, без развитого института собственности на землю невозможно создать эффективное сельское хозяйство.
Проблема в том, что земельный вопрос не только экономический, он на Северном Кавказе еще демографический и политический. И дело не только в "этнических" или "родовых" землях, из-за которых происходят или могут произойти конфликты. Северный Кавказ это регион с незавершенной урбанизацией и явными признаками аграрного перенаселения.
В ходе земельной реформы придется выбирать – громить (или выкупать) образовавшиеся полулегальные латифундии и раздавать землю крестьянам, удерживая население в сельской местности, либо узаконивать сложившееся на некоторых территориях безземелье крестьян и готовиться к мощной волне миграции сельского населения в крупные города. Нынешнее положение дел – всего лишь растянутый во времени второй вариант.
Но и он не пройдет гладко. Подтверждения – набирающая обороты новая для нас форма социального протеста – захват земельных участков населением. Это произошло в апреле 2012 года в Дагестане (Караман, место, которое уже почти год удерживают кумыки – жители поселков Тарки, Альбурикент и Кяхулай, входящих в состав Махачкалы). Это недавно случилось в Нальчике, где жители поселка Белая Речка разметили столбиками участки на землях бывшего колхоза, которые были в аренду на семь лет переданы частному арендатору.
Есть сообщества, которые подходят к пересмотру сложившейся феодальной системы землепользования институционально – пытаются сразу прописать форму коллективной собственности, предложить процедуру перехода права на пользование земельным участком от СХП или другого юридического лица с ограниченным составом собственников ко всему сообществу (например – Общество Согратль - земли колхоза в Кумторкалинском районе Дагестана).
Таким образом, и земельная реформа, и модернизация сельского хозяйства упираются в ограничения: перенаселенность сельской местности, неразвитость городов в регионе и в стране, за исключением, конечно, Москвы, отсутствие эффективной судебной системы, способной обеспечить формирование института собственности, защиту договоренностей и социальную защиту. Под неразвитостью городов мы имеем в виду не малое количество кафе, салонов красоты, фирменных магазинов бытовой техники и бутиков, торгующих импортом. С этим все в порядке. Под неразвитостью городов здесь подразумевается неспособность самим производить рыночные товары – одежду, обувь, электронику, канцелярские товары, торговое оборудование, мебель, посуду и т.д.
Именно через стагнацию городов в регионах земельная реформа на Северном Кавказе связана с уровнем и качеством потребления импорта чиновничеством и "креативным классом" в Москве. А заодно и с антикавказскими настроениями классов, не столь креативных.
Земельная реформа + модернизация = огораживание? 90
Арсен Каноков, глава Кабардино-Балкарии, на волне политического кризиса в республике, вызванного арестами среди его ближайшего окружения и проявившегося первой за долгое время "не технической" отставкой правительства, предложил, в качестве концепции земельной реформы, гибрид паевой приватизации, сорванной в республике в 1992 году, и сохранения земельных участков за "эффективными собственниками". В любом случае – это шаг вперед и какая-то ясность после 20-ти летнего "латентного" перераспределения земельной собственности в республике. Гибридную концепцию в конце октября принял Общественный совет при главе КБР. Кто и как будет определять эффективность собственника, пока не разглашается. Каким образом волки будут сыты, а овцы целы, тоже непонятно. В 90-х на одного пайщика в республике в среднем приходилось 1,9 гектара пашни. Если изъять из подушевого или подымного распределения земли, находящиеся сегодня в аренде у нескольких квазилатифундистов и их клиентеллы, надел простого пайщика еще сократится. Учтем отсутствие у населения оборотных средств, невозможность организовать правильный севооборот, проблемы с доступом на рынки сбыта мелких производителей и заведомо высокую себестоимость продукции, произведенной на клочках земли без техники и технологии. Тогда можно предсказать, что паи будут перераспределены на вторичном рынке, и земля перейдет под контроль тех же крупных собственников, которые уже, по замыслу республиканских реформаторов, "эффективно" распоряжаются условной половиной пригодных для сельского хозяйства земель.
Кроме того, при формировании частной собственности произойдет то, ради чего, с точки зрения государственных интересов и интересов бизнеса, реформа и проводится. Начнется модернизация сельского хозяйства. А значит урожаи вырастут, трудозатраты снизятся. Потребность в рабочих руках в сельской местности еще сократится. Это касается и горных, и равнинных селений. Механизация в полеводстве на равнине сокращает количество занятых работников практически на порядок. Применение современных технологий (электронные пастухи, например) при выпасе овец и крупного рогатого скота на горных пастбищах, вроде Безенги или Верхней Балкарии, сокращает потенциальную занятость в горном животноводстве в тех же объемах – примерно в 5 - 10 раз.
Еще сложнее обстоит дело с земельной реформой в Дагестане. Курс на формирование частной собственности объявлен в послании к Народному Собранию президента республики Магомедсалама Магомедова еще летом 2012 года. Затем земельный вопрос неоднократно обсуждался на заседаниях правительства республики. Дальше попыток организовать инвентаризацию земель и их пользователей дагестанские чиновники пока не пошли. И это вполне объяснимо. Малоземелье в Дагестане еще более острое, чем в Кабардино-Балкарии. Разговор идет ни о 10-ти гектарах, как в Ставрполье, на пай, ни о полутора – двух гектарах пашни, как в Кабардино-Балкарии или Карачево-Черкесии, а о 20, 30, 50-ти сотках, которые можно выделить потенциальным пайщикам в Дагестане. Дагестанцев количество земли в Ставрополье ошеломляет, покупка паев здесь выглядит удачей, в сравнении с тем, что достается на родине. Вот что говорит один предприниматель из Хасавюртовского района Дагестана о своих операциях с землей в Ставропольском крае и в Хасавюртовском районе: "Когда я эту кошару покупал, ...шла делёжка паев, на одного члена колхоза или совхоза здесь выходило 18 гектар на пай. А у нас в селе Новогагатли 35 соток... Вместе с покойным отцом, вместе с родителями, вся семья у меня имеем 10 гектаров земли... от совхоза... Есть гектар виноградника. А здесь по 18 гектар на одного пайщика, - вот и считай разницу..." 91.
Формирование частной собственности на землю в Дагестане особенно драматичным обещает быть на равнине. В горах сразу после ликвидации колхозов прошла "локальная реституция" и по факту частная собственность существует. Кроме того из горных аулов идет отток населения на равнину. А вот на равнине, там, где горцы переселяются на свои кутаны (зимние пастбища горных колхозов), расположенные на территории ранее компактного проживания кумыков, русских и ногайцев, идея приватизации земли заведомо конфликтна. С протестами сразу выступили представители кумыков. Ведь приватизация должна коснуться, в первую очередь, их "этнических земель". В результате формирования частной собственности на землю на дагестанской плоскости с учетом сегодняшней системы расселения, "кумыкские земли" исчезнут. Кумыкские лидеры категорически против: только 1 декабря 2012 года в Махачкале состоялся форум по вопросу о частной собственности на земли сельскохозяйственного назначения, на котором "большинство собравшихся высказалось за возврат земель коренным сельским обществам, исконным хозяевам земли, и только после этого думать о целесообразности введения частной собственности на землю".
Даже если сельские жители получат компенсации за свои небольшие участки, эти компенсации будут быстро проедены. А по опыту выплаты компенсаций за затопленные сады и домовладения, например, в Унцукульском районе Дагестана, есть немалые риски злоупотреблений при распределении денег, а значит, тотальной криминализации сферы земельной собственности.
Процессы, которым даст старт земельная реформа, не являются уникальными для нашего Северного Кавказа. Промышленная революция в Англии начиналась с так называемого "огораживания", насильственного выселения "арендаторов" с их земель и из их деревень. В Англии, правда "потом", все кончилось хорошо: на основе производства сукна из шерсти овец, вытеснивших людей, была создана городская промышленность. Но она дорого обошлась сельскому населению. Далеко не все потомки крестьян, от которых очистили пастбища, смогли найти себе работу в городах. Мы же переживаем период, когда городская промышленность, не только на Северном Кавказе, во всей стране, продолжает разрушаться. Поэтому прекрасное "потом" в случае с Северным Кавказом наступит не скоро.
Вывод, который можно сделать из вышесказанного – ни Кабардино-Балкария, ни Дагестан, как субъекты, не могут на своей территории самостоятельно, без институциональной и организационной, вплоть до организации и сопровождения миграционных потоков в другие регионы РФ, поддержки, провести земельную реформу. Более того, эта земельная реформа невозможна без политического и экономического участия формирующейся сельской и городской буржуазии.
Во-первых, обе республики перенаселены, точнее, перенаселены для существующих систем хозяйствования и их актуальной эффективности. Это перенаселение – основная причина достаточно интенсивной миграции выходцев из северокавказских республик в большие города РФ, особенно в Москву, кумыков и ногайцев на Север, и дагестанцев, особенно даргинцев, на территорию Ставропольского Края и Ростовской области. Модернизация сельского хозяйства вытесняет старожильческое население и в этих, прилегающих к густонаселенным республикам регионах России. Остаются только чудом выжившие фермеры и крупные предприятия внешних инвесторов. А переселенцы приходят с новым хозяйственным укладом: овцеводством на непригодных для пашни землях, стойловым животноводством на местных кормах, огородничеством, ориентированным на удаленные рынки больших городов. Диверсификация позволяет мигрантам входить и в зерновой рынок, скупая паи и становясь фермерами, по примеру старожилов.
Во-вторых, Ни в Кабардино-Балкарии, ни в Дагестане нет достаточно развитых городских экономик, которые могут дать работу еще очень многочисленной и плохо образованной сельской молодежи.
В какой-то степени может помочь завершение приватизации земли в Ставропольском Крае, но скорее как стимул развития городов региона за счет притока капитала, вырученного от продажи земельных паев. Значение городской мелкой и средней, максимально диверсифицированной промышленности для благополучного завершения реформирования сельского хозяйства, на наш взгляд, недооценено.
Города как драйверы развития
Джейн Джейкобс в книге "Города и богатство наций" так формулирует суть экономического развития городов: "... пять мощных сил, возникающих в процессе замещения городского импорта, - рынки, рабочие места, перенесенное производство, технологии и капитал – преобразуют города и ближайшую округу, а затем и регион".
Кавказские города – одни из немногих, в которых производство товаров, замещающих импортные, как-то налажено и сохраняется, несмотря на давление импорта. Лидерами являются Махачкала с Хасавюртом и зона Кавказских Минеральных Вод. Производство шерстяных изделий, текстиля, обуви, одежды, в том числе меховых изделий, в этих городах, наверное, внесли свой значительный вклад в стабилизацию социально-экономической ситуации в регионе в целом. Количество созданных этими городскими экономиками рабочих мест исчисляется сотнями тысяч.
Махачкала обслуживает внутренний рынок республики Дагестан, который, словно таможенными тарифами, закрыт сложностью организации защиты собственности и контрактов от чрезмерного доминирования импорта и может быть оценен в несколько сотен миллиардов рублей. В итоге, свежее мясо (баранина, говядина и птица), овощи и фрукты (в сезон), мясопродукты, текстиль, одежда, обувь, часть строительных товаров (кирпич и природный камень) производятся на месте. Это создает, наряду с торговлей и транспортом, довольно большое количество рабочих мест.
Махачкала и Хасавюрт являются мощными центрами "челночного" импорта. Столица Дагестана – самый быстрорастущий за счет миграции из сельских районов республики город Северного Кавказа.
Махачкала и Хасавюрт, как рынки, оказываются центрами притяжения для части Ставропольского края (фуражная и продуктовая пшеница), Ростовской области (скот на мясо и откорм), Астрахань, как рынок сбыта мелкого "челночного" импорта и Калмыкия, как источник скота на откорм и на мясо.
При этом на сложные, капиталоемкие и высокотехнологичные производства существуют ограничения. Неразвитость институтов собственности и невозможность извне обеспечить выполнение обязательств оказываются запретительными для инвестиций в современное оборудование и технологии, не позволяют применять современные, корпоративные методы управления. Результат – капиталы из города утекают, причем эта утечка превосходит приток бюджетных денег, которые обеспечивают преимущественно высокий уровень потребления элит.
Даже такая развитая отрасль в Махачкале, как производство обуви, вынуждена пользоваться капиталом поставщиков сырья и комплектующих из Ростова-на-Дону, и не может полностью импортировать технологии. Наладку и ремонт оборудования тоже часто осуществляют приезжие специалисты.
Нальчик можно рассматривать как своего рода антипод Махачкалы. Столица Кабардино-Балкарии невелика по численности населения – 266 тыс. человек, считая подчиненные городской администрации сельские пригороды, численность населения республики в три раза меньше, чем в Дагестане, и это накладывает понятные ограничения по емкости рынка. Кабардино-Балкария имеет свои особенности делового оборота, но в совокупности они не столь значительны, как в Дагестане, чтобы обеспечить защиту внутреннего рынка республики. В последние годы в Нальчик пришли федеральные розничные сети- "Магнит", "М-видео", "Эльдорадо"-радикально потеснившие местную мелкую розницу. Хотя Нальчик железнодорожный тупик, магистраль проходит севернее, через Прохладный, он мог бы извлечь выгоду из своего географического положения. КБР – первая северокавказская республика на трассе "Кавказ" и теоретически могла бы стать воротами в регион. Однако, во-первых, сейчас есть автотрасса в обход города, а во-вторых, до подлинных ворот, Пятигорска с его знаменитыми рынками, всего сотня километров. Нальчикский рынок "Дубки" в разы меньше пятигорских "Лиры" и "Людмилы" и большая часть продаваемой на нем продукции – завозной ширпотреб. Он обслуживает часть товарного потока, идущего в Чечню или Ингушетию, но лишь малую часть. Оптовая торговля в республике ориентирована на импорт.
В советские времена Нальчик был одним из центров цехового производства одежды и обуви, сосредоточенного в "еврейской колонке" города. В начале 90-х цеховики эмигрировали. Остались мелкие швейные производства, поставляющие дешевый трикотаж не столько на рынки Нальчика, сколько на оптовые рынки Москвы.
Нальчик принимает население из сел, которое замещает его прежних жителей, уезжающих в Москву, Питер или за границу. Велика и суточная маятниковая миграция из сел в города, только общественным транспортом в город каждый день приезжают по 10 тыс. человек. Но бывшие крестьяне заняты в городе или торговлей, или охраной, или извозом. Из строительства их вытесняют узбеки и вьетнамцы с их непритязательностью. Городская промышленность слишком слаба, чтобы обеспечить рабочими местами сельских жителей. Они едут дальше – в столицы или на Урал и в Сибирь.
Возможно, одна из причин такого положения дел это локальный аналог нефти – водка. Водочное производство долго и неоспоримо доминировало в экономике КБР. Сверхприбыли от водки и бюджетные ресурсы обеспечивали элите и ее клиентским сетям высокий уровень потребления и не создавали стимула для инвестиций в другие отрасли. Эти инвестиции появились только в последние годы, когда большинство спиртзаводов в КБР лишились лицензий. Водочные капиталы пошли в сельское хозяйство, а точнее – в создание латифундий. Именно латифундисты получают разнообразные субсидии и льготные кредиты, которые выделяет государство на развитие АПК. Рост крупных аграрных компаний ведет к сгону с земли мелких арендаторов, которые, вместе с членами семей выбрасываются на московский или питерский рынки труда.
Что хорошо для Москвы
Дешевый импорт, стабильный курс рубля, стандарты потребления, сформированные за десятилетие высоких цен на углеводороды, приводят к тому, что импортозамещающая промышленность в городах России не может развиться. Даже наоборот - она постепенно сворачивается: почти на 50% сократилось производство обуви в Ростове-на-Дону, за редкими исключениями свернуто производство одежды, бытовой техники (остались в основном перенесенные из-за рубежа сборочные производства), инструменты отечественного производства заменены китайскими и т.д. Города стагнируют, за исключением нескольких "оазисов", где традиции теневого рынка, дешевая рабочая сила и, в силу разных причин защищенные внутренние городские рынки, как в Махачкале, позволили сформировать хоть какую-то живую и креативную производственную сеть. Для существования конкурентоспособных предприятий необходимо, чтобы их были тысячи в одном городе, конкурирующих, сотрудничающих между собой, переманивающих друг у друга работников, постоянно изобретающих мелкие и крупные инновации в совершенно разных сферах – в поставках материалов и комплектующих, в упрощении или усложнении технологии, в совершенствовании товаров и услуг, в новых маркетинговых приемах. Такие предприятия создают сотни тысяч рабочих мест. В отличие от привлеченных производств, вроде сборки автомобилей или "высокотехнологичного" цеха по сборке стиральных машин "Indezit", на которых работает пара сотен рабочих, остающихся на улице после закрытия или переноса таких предприятий. Проблема моногородов – именно от такой "перенесенной" промышленности.
При этом и Махачкала, и Георгиевск, Пятигорск, и Ростов-на-Дону, как примеры тех самых "оазисов", сталкиваются с серьезными проблемами. Дешевые и качественные импортные товары, с которыми невозможно или очень сложно конкурировать в существующей институциональной и макроэкономической ситуации, переток капитала, соответственно, в бизнес импортеров ("Обувной союз", например, значительно эффективнее защищает интересы импортеров, чем интересы производителей), стабильно высокий курс национальной валюты при прозрачной таможне, высокая цена труда при практически разрушенных рынках и системе воспроизводства квалифицированной рабочей силы.
На этом фоне Москва, как главная площадка обмена сырьевых денег на импортные товары и услуги становится практически единственным центром притяжения и внутренних, и внешних мигрантов в стране. Региональные центры сохраняют свою притягательность только в тех секторах, где они являются удаленными "представительствами" той же Москвы (региональные администрации, федеральные ведомства и офисы межрегиональных и глобальных корпораций).
Для того чтобы создавать условия для московского "креативного класса" необходимы, кроме стабильного курса рубля, качественных и сравнительно недорогих импортных товаров в магазинах и комфортной городской среды, еще образование и здравоохранение,которые тоже легче, конечно, импортировать, чем создавать. Но это централизованные инвестиции, субсидии или трансферты, ничего не привносящие в экономику умирающих российских городов.
Получается, что интересы Москвы, вернее ее первой, связанной с администрированием финансовых потоков части, дважды противоречат развитию городов России, в том числе – и второй части самой Москвы, которая вытеснена в сферу услуг и сборку и упаковку импортных потребительских товаров.
Первое. Московские горожане, жители первой Москвы, заинтересованы в дешевом и качественном импорте товаров и услуг при стабильном курсе рубля. Городские региональные экономики нуждаются в поддержке таможенными тарифами и ослаблении рубля, чтобы наладить замещение импорта. Если этого не происходит, то перемещенные производства, новые рабочие места на них, приток капитала и технологий и наши рынки, растущие на нефтедолларах, эквивалентны производству импорта на нашей территории, и только.
Второе. Москва притягивает людей. И с деньгами, и ищущих где заработать, где получить образование, просто среды для общения. В регионах - и в селе, и даже в городах - остается все меньше активных, амбициозных, квалифицированных жителей, способных построить экономику и городскую среду.
И в условиях, когда "инвестиционные, бюджетные и человеческие ресурсы ограничены", причем все жестче ограничены, этот тезис не оставляет шансов на экономическое и социальное развитие ни городам, ни селам в регионах России. Кроме перспективы переезда в Москву как личной стратегии, в Москву, которая в итоге победила всю страну "в конкурентной борьбе за лидерство". Можно понадеяться, что, в конце концов, Москва сама придет в регионы – со своим "креативным классом" и капиталами. Но пока Москва не может прийти ни в свою собственную область, ни в Ленинградскую. А "креативный класс" предпочитает не Владикавказ и Иркутск, а Лондон и Брюссель.
Нижнее Казанище: земельная реформа + урбанизация
Иллюстрация симбиоза двух процессов – развития городской промышленности и локальной земельной реформы – это один из кварталов села в Буйнакском районе Дагестана. На 250 дворов в этом квартале почти 250 мебельных цехов. Именно в мебельное производство трансформировался сельский кузнечный промысел, которым славилось в прошлом это большое, древнее кумыкское село. Поскольку производство мебели оказывается выгоднее, чем сельское хозяйство на 1 га земли (больше одной семье бы не досталось), многие переквалифицировались и практически оставили работу на земле. Но земля-то есть.
Жители квартала, преимущественно родственники между собой, объединились в кооператив и назначили председателя. Теперь кооператив обрабатывает 250 гектар, председатель отчитывается перед членами кооператива, собирает деньги на семена, сев, полив и уборку. Колхоз превратился, по сути, в акционерное общество, для которого возможности модернизации производства вполне прозрачны.
IV. Может ли Северный Кавказ стать "внутренней Турцией"
Четвертая часть доклада посвящена практическим решениям, основанным на представленной в предыдущих трех разделах картине. Эти решения предполагают использование нескольких элементов.
Первый – имеющиеся очаги экономического развития с достаточной плотностью предпринимательской активности. Они были описаны в соответствующем разделе доклада.
Второй – прототипы базовых институтов, например, института собственности и системы защиты контрактов, построенные на принципе управления общими ресурсами 92.
Например, в Левашинском районе Дагестана, выращивающем капусту, есть три дефицитных ресурса – земля, вода и доступ к рынку сбыта. Необходимость поделить землю привела к созданию специальных институтов – земельной комиссии в Наскенте 93 и других селах.
Но вода – воспроизводимый ресурс, требующий инвестиций в восполнение. Это строительство дамб и водоводов. Строительство, как мы уже писали, невозможно без института защиты контрактов и собственности. Если параллельно инвестированию в водоснабжение будет стимулировано создание чего-то вроде "водяного суда Валенсии", и создана система безопасности водопроводов – это уже шаг в сторону "институционального дизайна". Строители водопровода - вот, кто заинтересован в развитии судебной системы в районе. И строители крупных современных овощехранилищ. Овощехранилища – ключ к глобальному рынку. Еще одному дефицитному ресурсу.
Третий – встраивание этих "прототипов" институтов в региональный, федеральный или глобальный контекст, гарантирующий enforcement за пределами локальных сообществ и, соответственно, конституированную устойчивость.
Если внимательно проанализировать третий и второй элементы, то они требуют участия посредников между сообществами и глобальным рынком, между сообществами и государством. Это то, что называется местными, локальными лидерами. Это предприниматели, общественные и религиозные лидеры сообществ и этнические организации, если они есть.
Четвертый элемент – импорт технологий, насыщение ими "очагов модернизации", что позволит резко поднять производительность и капитализацию локальной экономики. Это стимул для государства и стимул для местных лидеров участвовать в проекте.
Это и есть процедура создания новых институтов, которую, в зависимости от пропорций "работы снизу" и "работы сверху" можно трактовать либо как кодификацию сложившихся спонтанно правил, либо как перезагрузку оставшихся от предшествовавших трансформаций институтов, либо как трансплантацию "чужих" институтов, или даже их аутсорсинг, без "локализации" практик и освоения навыков.
Что может быть сделано, например, для развития обувного кластера? Казалось бы, все просто:
- создание сырьевой базы (кожевенного производства) в Ставропольском крае или Ростовской области (может работать и на Ростов-на-Дону);
- легализация налоговых каникул;
- развитие образовательных программ для работников отрасли;
- инвестиции в новое оборудование;
- развитие системы сбыта.
В результате обувная индустрия может дать рост объема производства в два – три раза и количества рабочих мест, например, в Махачкале примерно на 50-100 тысяч единиц.
Но, скорее всего, если будет создано кожевенное производство, оно будет работать на Турцию и Китай. Прямые инвестиции приведут к тотальной миграции. Не отрасли, а предпринимателей. На схеме представлен упрощенный производственно-сбытовой цикл.

Возможно, инвестиции должны поддерживать "формирование нового заказа". Тогда владелец сбытовой сети получает финансовую поддержку для кредитования производителей комплектующими материалами и кожей, а так же может позволить себе инвестиции в лизинг нового оборудования (для организации производства).
По сути, мы имеем дело с обученным рынком, точнее с обученными участниками рынка. Это своеобразное сообщество, "коллектив" 94. Если мы будем успешно действовать в направлении усиления позиций этого сообщества на рынке, то есть очень большая вероятность, что количество перерабатываемого в обувь сырья будет расти, а значит – будет расти и количество рабочих мест.
"Фронтмэном" сообщества обувщиков на российском рынке является оптовик, который делает заказ на сезон и реализует товар через вещевые рынки и торговые сети. Его эффективность зависит от возможного объема заказа.
Если мы просто инвестируем в производство обуви, кожи или в закупку оборудования, получателями инвестиций окажутся лица, связанные больше с администрацией, чем с сетью обувщиков. И мы, таким образом, создадим "подавляющую конкуренцию".
Вообще, инвестиции в институциональной среде с плохим инвестиционным климатом могут быть, что называется, токсичными для тех экономик, которые научились выживать без доступа к финансам, технологиям и безопасности.
Такой конкуренцией для Приэльбрусья и Домбая были бы Курорты Северного Кавказа, если бы состоялись.
Для урванских 95 томатов в КБР – это баксанские теплицы.
Из всех приведенных примеров видно, что поддержка городской промышленности и сельского хозяйства - задача не тривиальная и требует тщательного изучения status quo и, главное, механизмов его поддержания и возможного развития.
Таким образом:
1. Проект "Внутренняя Турция", заявленный в названии, это, прежде всего, создание сообщества локальных лидеров (бизнеса, политических, общественных, религиозных и этнических), которые будут заинтересованы в развитии конкретных локальных и сетевых экономик, в проведении для привлечения инвестиций и сохранения своих активов институциональных реформ.
Отдельный вопрос – участие в этом проекте региональных политических элит, встроенных в большой бюджетный рынок и имеющих интересы в экспортной деятельности, в инфраструктурных предприятиях и инфраструктуре импорта.
Задача, без решения которой на территории невозможно реализовать институциональные реформы, - сделать региональные элиты либо союзниками в проведении таких реформ, либо нейтрализовать их неизбежное сопротивление.
2. Это сообщество должно будет при поддержке государства построить в обмен на инвестиции и импорт технологий систему защиты инвестиций, контрактов и собственности. Гарантия защиты – в поддержке и контроле деятельности судебной системы, в том числе института мировых судей и третейских судов.
3. Инвестиции направляются на поддержку существующих очагов развития легкой, пищевой промышленности, индустрии строительных материалов и сельского хозяйства. Принцип инвестиций – масштабный импорт технологий (создание практически действующей на основе лизинговых программ "биржи технологий", например, в Ставрополе) и организация доступа ну внутренний рынок (инвестиции в переработку, логистику и сбыт).
4. Одна из возможных причин лояльности проекту региональных элит – участие их в капитализации "технологической иглы" и сбытовых сетей.
Непосредственная связь институционального и экономического развития региона с купированием экстремистских и сепаратистских настроений и практик не только в том, что новые рабочие места и возникающие социальные лифты отвлекут молодежь от криминальных и протестных действий. Строительство системы коллективной безопасности предполагает и расширение светского правового пространства, и укрепление суверенитета государства и развитие институциональной инфраструктуры.
Рекомендации по купированию насильственных практик
Глобальное противодействие экстремизму – комплексная задача и без создания эффективных институтов регулирования насилия, без оздоровления судебной системы она не решается полностью.
Но кроме системных мер масштаба политической реформы, можно предложить и набор специализированных инструментов, которые, в том числе, касаясь вопросов религии, могут быть применены уже сегодня.
1. Важно вывести государство из дискурса религиозного противостояния, но одновременно расширить пространство его юрисдикции. Это можно сделать, обеспечив поддержку низовому уровню светского правосудия (мировые судьи, районные суды). Есть много примеров раскола сельских общин, причем раскол маркируется как религиозный (Губден, Унцукульский район, Верхняя Балкария (КБР) и т.д.). Дальнейшее конструирование этих конфликтов инкорпорирует этнические, семейно-родственные, экономические, политические и другие факторы. Часто, как, например, в Губдене в Дагестане, история противостояния отягощена тяжкими преступлениями. В этом случае мир в сообществе понимается как универсальная ценность. В основе конфликтов лежат экономические и политические противоречия, на их решение и нужно делать ставку. Если государство (или его специально созданный институт) выступит как арбитр, гарантирующий соблюдение процедуры разрешения общих, важных для всего сообщества, но не затрагивающих исключительные компетенции правоохранительных органов, споров, это однозначно поднимет авторитет власти и расширит реальное пространство ее правового суверенитета.
Примером положительного опыта локального урегулирования таких конфликтов может служить селение Согратль в Дагестане. Там конфликты, связанные с выделением земельных участков под жилищное строительство и сельскохозяйственное использование выведены в публичную сферу, решаются с участием юристов и не имеют существенных рисков перехода в насильственную фазу.
Эта работа может быть поручена миротворческим комиссиям, но должна поддерживаться непосредственно структурами Полпредства или Администрации Президента, иначе неизбежно использование имеющихся конфликтов представителями региональных элит.
Все политические конфликты на Северном Кавказе сосредоточены вокруг земельного вопроса. Это либо противостояние джамаат (сельское общество) – колхоз, либо общество – районная администрация, либо это вопросы с этническими землями, либо с городскими территориями, пригодными для жилищного строительства, часто отчужденными у сельских муниципальных районов, есть много примеров с отчуждением земельных участков для водохранилищ ГЭС, строительства воинских частей, агропромышленных предприятий.
Институт собственности на землю, каким бы способом он не формировался (по шариату, адатам или 131 ФЗ и Земельному кодексу), имеет универсальное значение для экономического развития территории. Только когда земля может выступать полноценным залогом или товаром - возможна и земельная реформа, и модернизация сельского хозяйства, и реализация любых инвестиционных проектов.
Поэтому земельные отношения и их регулирование – идеальный инструмент для расширения пространства светской юрисдикции.
Предлагаемый комплекс мероприятий:
- создание специальной земельной комиссии при администрации (может быть – как структуры при Полпредстве),
- проектирование земельной реформы (обязательно участие Минсельхоза как одного из заказчиков),
- продвижение ее основных принципов среди целевой аудитории (лидеров сообществ),
- проработка конкретных локальных решений в партнерстве с религиозными, этническими и локальными лидерами,
- разработка законодательной и нормативной базы,
- реализация проектов на местах и обеспечение мониторинга их исполнения.
"Кавказский центр проектных решений" и RAMCOM запланировали на конец апреля трехдневный круглый стол в Ставрополе, предполагается участие заинтересованных представителей сообществ (около 150-ти человек). Цель – подробная постановка проблемы (на основании собственных материалов полевых исследований, комментариев к ним участников конфликтов, обсуждения приемлемых сценариев разрешения конфликтов и проблем) и получение материалов для прогнозирования как развития земельных конфликтов in situ, так и последствий различных проектных и нормативных решений.
Для первичного ознакомления с "мозаикой" могут быть полезны материалы Круглого стола в Общественной Палате, проведенного 13 марта.
Структура создаваемой комиссии должна учитывать необходимость независимой экспертизы, требования публичности процедур урегулирования конфликтов и возможность институционального закрепления принятых решений.
2. Создать реальные лидерские программы, не ограничивающиеся технологией "наших" и "молодой гвардии", для студентов и старшеклассников, направленные на гуманитарное просвещение, на научно-техническое творчество, на бизнес-школы и спорт (программа в общих чертах разработана)
В эти программы целесообразно включать лидеров сообществ (этнических, локальных, религиозных, профсоюзных и т.д.), которые будут проявляться в ходе ведения работ по земельной реформе и по другим проектам – например, по проектам, связанным с развитием городских промышленных отраслей.
Это сочетание просветительских и практических тренингов, желательно – с полным погружением на неделю хотя бы два раза в год. Стоимость такой программы – около 100 миллионов рублей.
3. Проблема адаптации мигрантов – это муниципальные и региональные компетенции. Это не задача религиозных организаций. Поэтому имеет смысл включить соответствующие статьи в муниципальные и региональные бюджеты, разработать государственный и муниципальный заказ и создать условия для привлечения к работе некоммерческих и коммерческих организаций. Эта работа должна быть публичной и контролироваться общественностью, органами законодательной власти и региональными общественными палатами.
Содержание работы: мониторинг социально-экономического положения мигрантов, их обеспеченности работой, юридическое, образовательное и медицинское обеспечение. По сути – это общественные биржи труда с расширением компетенций на социальную сферу. Любопытно, что есть примеры, когда локалитеты, на территории которых было много трудовых мигрантов, отвечали на рост преступности и трудовых конфликтов созданием частных бирж, в перечень услуг которых входило предоставление дешевого жилья, правовая защита и элементарное страхование рисков.
Для работы с мигрантами необходимо привлекать лидеров из мигрантской среды, создавая структуру самоуправления и саморегулирования, на которую могут опираться государственные и частные программы.
4. Реализация перечисленных проектов требует постоянной экспертной поддержки. Необходимо постоянно вести фундаментальные и прикладные исследования, направленные на разработку новых мер и программ по включению религиозных и общественных активистов-мусульман в строительство светских государственных институтов.
Примечания:
- Исследования в Ставропольском крае проводились по двум программам: 1) Грант 2011 года "Этнический фактор как ресурс модернизации", исполнитель - АНО "Центр социально-экономических исследований регионов RAMCOM" при использовании средств государственной поддержки, выделенных Институтом общественного проектирования в качестве гранта в соответствии с распоряжением Президента Российской Федерации от 08 мая 2010 года №300–рп и 2) Исследовательский проект ИЭП им.Е.Т.Гайдара, руководитель направления И.В.Стародубровская, руководитель исследовательской группы Д.В.Соколов.
- Часть исследований (в Унцукульском районе Дагестана) были проведены в рамках исследовательской программы ИЭП им.Е.Т.Гайдара совместно с И.В.Стародубровской.
- Грант 2012 года "Очаги экономического развития на Северном Кавказе: факторы роста, ограничения и проблемы мультипликации", исполнитель - АНО "Центр социально-экономических исследований регионов RAMCOM" при использовании средств государственной поддержки, выделенных Институтом общественного проектирования в качестве гранта в соответствии с распоряжением Президента Российской Федерации от 02 марта 2011 года №127–рп.
- На взгляд автора оба эти термина не имеют определенных, означаемых ими явлений, но в данном случае предложенная оппозиция – скорее собирательная метафора, обозначающая две корзины, в которых много понятий из разных научных и бытовых дискурсов.
- См. публикацию Соколов Д. Кавказ: Конфликт как ликвидный актив. Ведомости №237(2507) от 15.12.2009.
- Это не только Чеченская Республика, ФЦП по восстановлению, а теперь и по развитию, которой обогатили своих бенефициаров. Это Пригородный район с беженцами, Унцукульский район Дагестана с компенсациями за затопление, Цумадинский район, Ботлихский район и разгромленная Кадарская зона в Дагестане в 2000-м году, Новолак и Ауховский район, Семендер и Новый Кяхулай, - список можно продолжать. Отдельная история – борьба с политическим исламом.
- См. Моизи Доминик. Геополитика эмоций. Как культуры страха, унижения и надежды трансформируют мир. М: МШПИ, 2010.
- См. публикации Игоря Аверкиева.
- Похожий проект реализован в памфлете Сорокина "День опричника". (Сорокин В. День опричника. М: Захаров, 2007).
- См. СМИ про взрыв в Казани (Муфтий Татарстана ранен, его зам убит. Интерфакс 19.07.2012).
- КТО в Губкинском на Ямале 14 марта 2013 года.
- Кавказ был бы хвостом, который можно сравнительно безболезненно потерять, если бы мы двигались по классическому пути модернизации. Но мы выбрали реверс, хвост встал вместо головы, а для общей анестезии приходится продуцировать и потреблять мифы, как "шлем ужаса" в одноименной притче Пелевина (см. Пелевин В. Шлем ужаса. Креатифф о Тесее и Минотавре. М: Открытый мир, 2005).
- Латур Б. Нового Времени не было. Эссе по симметричной антропологии. Спб: Изд-во Европейского университета, 2006.
- Имеется в виду теория условного рефлекса, разработанная русским физиологом Иваном Петровичем Павловым и его знаменитые опыты на собаках.
- Брубейкер Р. Этничность без групп. М: Изд. дом ВШЭ, 2012. С. 20.
- Там же, С. 211-212.
- Там же, С. 209.
- Принцип неопределённости Гейзенберга (или Гайзенберга) в квантовой механике — фундаментальное неравенство (соотношение неопределённостей), устанавливающее предел точности одновременного определения пары характеризующих квантовую систему физических наблюдаемых (см. физическая величина), описываемых некоммутирующими операторами (например, координаты и импульса, тока и напряжения, электрического и магнитного поля). Принцип неопределённости, открытый Вернером Гейзенбергом в 1927 г., является одним из краеугольных камней квантовой механики.
- Специальный корреспондент. Проект Кавказ. Телеканал Россия I. 05.02.2013.
- "Дилемма безопасности" - понятие из теории игр, применяемое в международной практике, аналогичное "дилемме заключенного", суть которого в том, что государство, совершая действия, направленные на повышение собственной безопасности в результате понижает ее. Автор считает, что применение понятия "дилемма безопасности" может быть распространено на многие межгрупповые отношения. См. Брубейкер Р. Этничность без групп. М: Изд. дом ВШЭ, 2012.
- Под этническим предпринимательством здесь понимается не участие в деловых сетях, основанных на общей этнической принадлежности, а использование этнической фактора вообще и этнической мобилизации в частности как инструмента удовлетворения общественных и частных интересов (определение автора).
- Шнирельман В. Быть аланами: интеллектуалы и политики на Северном Кавказе в XX веке. М: Новое литературное обозрение, 2006.
- Термин – перефразированное название книги Андерсона. См. Андерсон Б. Воображаемые сообщества. М.: Канон-Пресс-Ц, Кучково поле, 2001.
- Там же.
- См. доклад группы Ефимова – Баева о Восточном Ставрополье, фрагменты которого опубликованы в монографии Стародубровская И.В., Соколов Д.В. Истоки конфликтов на Северном Кавказе. М.: Изд. дом "Дело" РАНХиГС, 2013 и цитируются в отчете RAMCOM по гранту "Этнический конфликт как ресурс модернизации".
- Балкарец по происхождению вернулся из дальнего региона Российской Федерации, где жил и работал, взял в аренду землю на равнине, в Прохладненском районе Кабардино-Балкарии, по "колхозной карте" относившуюся к балкарскому селу, на том основании, что так земля "останется за балкарцами". Никаких общественных расходов предприятие не несет, но балкарская общественность этническую аргументацию частично принимает, а для республиканской администрации этот случай является контраргументом на обвинения в дискриминации балкарского народа.
- Орота, Согратль, Ругуджа – села Дагестане, за которыми, как и за многими другими, точнее - за организациями-правопреемниками существовавших в этих селах колхозов, остались закрепленными на правах аренды зимние пастбища, "кутаны", на территории которых образовались по факту населенные пункты, не имеющие dejure официального статуса.
- По аналогии с "этническим насилием", которое может в некоторых случаях принимать форму политического террора и, таким образом, пересекаться с понятиями терроризм и экстремизм.
- См. публикацию Соколов Д. Кавказ: Конфликт как ликвидный актив. Ведомости №237(2507) от 15.12.2009.
- См. ниже определение и описание "рынка насилия".
- См. Норт Д., Уоллис Д., Вайнгаст Б. Насилие и социальные порядки. Концептуальные рамки для интерпретации письменной истории человечества. М: Изд-во Института Гайдара, 2011.
- "Трудности интеграции", доклад ICG.
- Формулировка из одной из аналитических записок (есть в распоряжении автора).
- Так в Кабардино-Балкарии называют салафитов, в Дагестане этот термин не выглядит релевантным.
- См. доклад ("Кавказский узел" может сообщить название организации по запросу); Стародубровская И.В., Зубаревич Н.В., Соколов Д.В., Интигринова Т.П. , Миронова Н.И., Магомедов Х.Г. Северный Кавказ: модернизационный вызов. М.: Изд. дом "Дело" РАНХиГС, 2011; Стародубровская И.В., Соколов Д.В. Истоки конфликтов на Северном Кавказе. М.: Изд. дом "Дело" РАНХиГС, 2013; доклад SF, доклад ICG и т.д.
- Есть еще одна проблема: природа, общество и наука о них не отделены друг от друга непроницаемыми стенами. Существует, согласно Бруно Латуру, например, мир "гибридов", в котором ни эксперт, ни политик не могут абстрагироваться ни от общества, ни от природы, ни друг от друга. Как только такая абстракция появляется, она тут же порождает очередную догматичную доктрину, спасти от которой может безалаберность исполнителей или слабость левиафана-государства. Такие доктрины либо существуют в виде неисполняемой стратегии (как стратегия развития РФ до 2020 года), не приносящей вреда и воспроизводящей модернистские убеждения в феодальном обществе, либо эти абстракции начинают реализовываться, тогда, если хватает мощи карательной системы, общество разрушается деятельным левиафаном.
- Имеется в виду не только специализированный soft, но и идеология продвижения.
- Режим контртеррористической операции, предусматривающий ограничение доступа на территорию ее проведения и существенное расширение возможностей правоохранительных органов. Такой режим в течение почти года действовал на территории Эльбрусского района Кабардино-Балкарии в 2011 году.
- Джейн Джекобс в книге "Города и богатство наций" называет перенесенными предприятия, возникшие в других регионах, управляющиеся из других регионов, когда местная городская экономика не имеет к ним отношения (см. Джекобс Д. Города и богатство наций. Принципы экономической жизни. Новосибирск: Сибирская гильдия управляющих, 2009).
- Баксанские теплицы вытесняют с регионального рынка "кахунские" помидоры, которые обеспечивают самозанятость нескольких тысяч, если не десятков тысяч, домохозяйств, размещающих парники прямо на своих приусадебных участках.
- "Шпалерные" сады в окрестностях Баксана создали проблемы для садоводов самого Баксанского района, Кенже (пригород Нальчика, известный своими яблоневыми садами) и Верхней Балкарии.
- Десять тысяч гектар, на которых могли работать сотни и даже тысячи фермеров (а если речь идет об овощеводстве или садоводстве – несколько тысяч), теперь заняты под кормовую базу комплекса, дающего работу за минимальную оплату труда нескольким сотням наемных рабочих.
- 3–4 тонны зерна, которые бывшие колхозники получают от СХП, преемника колхоза, или от других арендаторов, обрабатывающих неразмежеванные паевые земли в Ставропольском Крае. Вот так выглядит стратегия успешного станичника: "У меня есть пай, но купленный. Года два назад... Сейчас он вроде стоит 150 тысяч. На зерно (с пая) свиней кормлю. Ещё покупаю... Смотря сколько голов буду держать. На голову – полтонны. Месяцев семь – свинья готова... Свиней хватает. Может двадцать, может тридцать. Живём, не жалуемся, нормально... Я никогда нигде не работал. Дома на хозяйстве... Продуктовый магазин у меня будет. Участок - мой. ...(Дом в 1989 построен)... Мы купили его у родителей под материнский капитал (на второго ребенка)... Раньше тоже здесь жили с родителями... Если бы дали чемодан долларов, уехал бы. А так всё дорого. Дом продашь, за эти деньги купишь квартиру, и чем заниматься?" Полевые материалы автора, 2012 г.
- Более системное описание бюджетного рынка в его связи с рынком насилия – см. ниже.
- Рынок на территории Карабудахкентского района Дагестана.
- Рынок (по воскресеньям) на границе Акушинского и Левашинского районов Дагестана.
- Районный центр в Кабардино-Балкарии.
- Кордонский С. Рынки власти. Административные рынки СССР и России. М: ОГИ, 2006.
- Имеется в виду фирма в понимании Коуза – организация, которая превращает все риски во внутренние издержки.
- Доргели - большое кумыкское село в Карабудахкентском районе.
- Даргинская территория в Буйнакском районе Дагестана, на которой расположены села Карамахи, Чабан-махи и Кадар.
- В перспективе этот цикл может быть синхронизирован с циклом развития и упадка городских улиц, описанного Джейн Джейкобс в классической работе "Жизнь и смерть больших американских городов".
- См. образное и исчерпывающее прославление "замещения импорта" в книге Джекобс Д. Города и богатство наций. Принципы экономической жизни. Новосибирск: Сибирская гильдия управляющих, 2009.
- На рынок выходят китайские и турецкие производители.
- Напрашивается оппозиция "модернизация – демодернизация", намекающая на пары вроде "прогресс – регресс" и т.д. Аналитически эта оппозиция опасна тем, что создает поле между "плюсом" и "минусом" в котором неизбежно поляризуются все используемые термины, обозначающие трансформационные процессы. Тогда демократия, исламизация, урбанизация и т.д. обязательным образом приобретают оценочную коннотацию.
- Полтерович В.М. Элементы теории реформ. М.: Экономика, 2007.
- См. статью "Затопленный мир койсубулинцев: электричество в обмен на абрикосы" в коллективном издании "Общество как объект и субъект власти. Очерки политической антропологии Кавказа" Отв. редактор Юрий Карпов. СПб: Петербуржское Востоковедение, 2012.
- См. "Фронтир", 2010, ст. Кадиева, развитие темы в докладе "Векторы российской политики на Северном Кавказе", ИНОП, 2012, "Источники насилия на Северном Кавказе".
- Термин означает комплекс защиты институтов.
- Мораторий на оборот сельскохозяйственных земель является одновременно следствием и механизмом реализации ограничения доступа к ресурсам. Сравнение хода земельной реформы в Ставропольском Крае и Карачаево-Черкесии показывает разницу в исходных состояниях сообществ.
- Полевые материалы автора, 2012.
- Ишкиль/баранта – захват имущества односельчан неисправного должника, см. См. Бобровников В.О. Шариатские суды на Северном Кавказе // Отечественные Записки, 2003, №5.
- Так устроено землепользование по всей равнине республики.
- Материалы пресс-конференции профсоюза сотрудников МВД Дагестана в Москве.
- Например, Стародубровская И.В., Соколов Д.В. Истоки конфликтов на Северном Кавказе. М.: Изд. дом "Дело" РАНХиГС, 2013.
- Стародубровская И.В., Соколов Д.В. Истоки конфликтов на Северном Кавказе. М.: Изд. дом "Дело" РАНХиГС, 2013.
- Незаконное вооруженное формирование.
- Подробное описание ситуации в Унцукульском районе см. Соколов Д. "Затопленный мир койсубулинцев: электричество в обмен на абрикосы" в сборнике "Общество как объект и субъект власти. Очерки политической антропологии Кавказа". Отв. редактор Юрий Карпов. СПб: Петербуржское Востоковедение, 2012; Стародубровская И.В., Соколов Д.В. Истоки конфликтов на Северном Кавказе. М.: Изд. дом "Дело" РАНХиГС, 2013.
- Нефедова Т.Г., Пэллот Дж. Неизвестное сельское хозяйство, или зачем нужна корова? М.: Новое издательство, 2006; и собственные полевые исследования.
- Здесь имеется в виду "пучок" терминов, на которые расщепляется понятие идентичности, аргументированно критикуемое многими исследователями, в том числе Брубейкером в главе "За пределами идентичности" в работе Брубейкер Р. Этничность без групп. М.: Изд. дом Высшей школы экономики, 2012. С. 61-122.
- Речь идет о радикальной трансформации "ключевого типа внешней идентификации, который не имеет соответствия в области самоидентификации: (о) формализованных, кодифицированных, объективизированных системах категоризации, созданных мощными институтами власти". См. Брубейкер Р. Этничность без групп. М.: Изд. дом Высшей школы экономики, 2012. С.91. В данном случае – институтами советской власти, с ее колхозами, партийными и комсомольскими органами, подробнейшей классификацией граждан на "социально-учетные группы", подробно описанные Симоном Кордонским, например Кордонский С.Г. Рынки власти: Административные рынки СССР и России. М.: ОГИ, 2006.
- Брубейкер Р. Этничность без групп. М.: Изд. дом Высшей школы экономики, 2012. С.40.
- Нефедова Т. Г. Сельское Ставрополье глазами московского географа. Разнообразие районов на юге России. Ставрополь: Изд-во СГУ, 2012. С. 18 – 21; и Полевые материалы автора 2012.
- Около 15 тысяч ногайцев и несколько тысяч кумыков работают вХанты-Мансийском автономном округе, в Тюменской области. Дома строят на "земле" (на родине), хоронить умерших возят на "землю". Полевые материалы автора 20122012, Сургут, Терекли-Мектеб, Черкесск, Кара-Тюбе.
- Территория, входящая в состав Буйнакского района Дагестана.
- Полевые материалы автора 2012, Леваши, Наскент.
- Полевые материалы автора, 2011, 2012.
- Брубейкер Р. Этничность без групп. М: Изд. дом ВШЭ, 2012. С. 100.
- От category и network - там же.
- Определение рынка насилия, как института, в контексте которого предлагаемые рассуждения более понятны см. в статье "Затопленный мир койсубулинцев: электричество в обмен на абрикосы" настоящего сборника, в сокращении опубликованной в сборнике"Общество как объект и субъект власти. Очерки политической антропологии Кавказа". Отв. редактор Юрий Карпов. СПб: Петербуржское Востоковедение, 2012.
- Жители села Анди, села, по которому назван андийский округ – ДС.
- Полевые материалы автора 2012, Гагатли.
- Сообщества, говорящие на самостоятельных диалектах, родственных аварскому языку, считающие себя отдельными народами или, по крайней мере, самостоятельными этническими группами. Аварцы – самый многочисленный народ Дагестана. Подробнее см. в публикациях Карпова, Капустиной, Бобровникова.
- Здесь уместно выражение, примененное Ренаном для нации – "ежедневный плебесцит".
- Можно говорить только о направлении изменений институциональной системы. Конкретные контуры "нового социального порядка" проявятся только в процессе изучения глубины и характера трансформации "постколхозных" и "постджамаатскмих" сообществ при их сосуществовании на одной территории. Это требует глубоких и масштабных эмпирических исследований.
- Подробнее об административном рынке см. Кордонский С.Г. Рынки власти: Административные рынки СССР и России. М.: ОГИ, 2006.
- Полевые материалы автора 2012, Леваши.
- Только по официальным данным в республике Дагестан в 2010 году введено 1124 тыс. квадратных метров жилья, из которых 89,1% на личные средства и заимствования граждан.
- Понятие, требующее дополнительного исследования, включает приобретение участниками рынка достаточных навыков и оборудования, формирование своего потребителя и т.д.
- "Очистка земель" от обрабатывающих их крестьян в пользу овцеводства, осуществленная на Северо-Шотландском нагорье в течение полувека с 1792 года.
- Полевые материалы автора, 2012.
- Эленор Осторм, "Управляя общим".
- Село в Левашинском районе.
- В понимании Бруно Латура.
- Урванский район в Кабардино-Балкарии.
Мы обновили приложения на Android и IOS! Будем признательны за критику, идеи по развитию как в Google Play/App Store, так и на страницах КУ в соцсетях. Без установки VPN вы можете читать нас в Telegram (в Дагестане, Чечне и Ингушетии – с VPN). Через VPN можно продолжать читать "Кавказский узел" на сайте, как обычно, и в соцсетях Facebook*, Instagram*, "ВКонтакте", "Одноклассники" и X. Смотреть видео "Кавказского узла" можно в YouTube. Присылайте в WhatsApp* сообщения на номер +49 157 72317856, в Telegram – на тот же номер или пишите по адресу @Caucasian_Knot.
* деятельность компании Meta (владеет Facebook, Instagram и WhatsApp) запрещена в России.



















